DESCRIPTION
If any of the following is detected, the ABS warning light remains on.
HINT: In some cases, the intelligent tester cannot be used when the skid control ECU is abnormal.
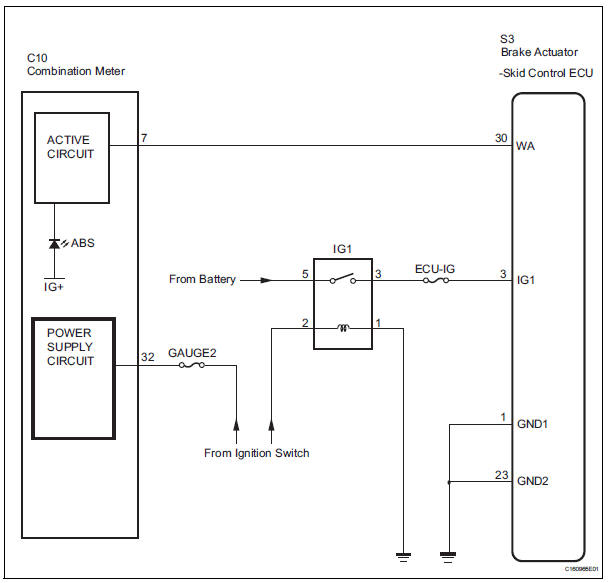
WIRING DIAGRAM

INSPECTION PROCEDURE
1 INSPECT SKID CONTROL ECU CONNECTOR IS SECURELY CONNECTED
(a) Check the skid control ECU connector's connecting condition.
OK: The connector should be securely connected.
 

2 INSPECT BATTERY
(a) Check the battery voltage.
Standard voltage: 11 to 14 V


2 INSPECT BATTERY
(a) Check the battery voltage.
Standard voltage: 11 to 14 V


3 INSPECT SKID CONTROL ECU (IG1 TERMINAL VOLTAGE)

(a) Disconnect the skid control ECU connector.
(b) Turn the ignition switch to the ON position.
(c) Measure the voltage according to the value(s) in the table below.
Standard voltage 
 

4 INSPECT SKID CONTROL ECU (GND TERMINAL CONTINUITY)

(a) Turn the ignition switch off.
(b) Measure the resistance according to the value(s) in the table below.
Standard resistance
 

5 CHECK HARNESS AND CONNECTOR (BETWEEN SKID CONTROL ECU AND COMBINATION METER ASSEMBLY)

(a) Disconnect the combination meter connector.
(b) Measure the resistance according to the value(s) in the table below.
Standard resistance 


6 INSPECT COMBINATION METER ASSEMBLY
(a) Check the combination meter (See page ME-4).
HINT: If troubleshooting has been carried out according to the PROBLEM SYMPTOMS TABLE, refer back to the table and proceed to the next step before replacing the part (See page BC-7).


REPLACE BRAKE ACTUATOR ASSEMBLY
 Open in Pump Motor Circuit
Open in Pump Motor Circuit ABS Warning Light does not Come ON
ABS Warning Light does not Come ONAbsence of Registration Unit/ No Response for Connection Check/ Last Mode 
Error/ No Response Against ON / OFF Command/ Mode Status Error/ Slave Reset
   DTC 01-D5 Absence of Registration Unit
DTC 01-D8 No Response for Connection Check
DTC 01-D9 Last Mode Error
DTC 01-DA No Response Against ON / OFF Command
DTC 01-DB Mode Status Error
DTC 01-DE Slave Reset
DESCRIPTION
HINT:
	 *1: Even if no fault is present, this trouble code may b ...
   
Stereo Component Amplifier Communication Error
   INSPECTION PROCEDURE
1 IDENTIFY THE COMPONENT SHOWN BY THE SUB-CODE
	Enter the diagnostic mode.
	 Press the "LAN Mon" switch to change to "LAN Monitor"
	mode.
	 Identify the component shown by the sub-code.
HINT:
	 "110 (multi-display)" i ...
   
Short to B+ in Door System Communication
Bus Malfunction/ Short to GND in Door System Communication
Bus Malfunction
   DTC B1214 Short to B+ in Door System Communication
Bus Malfunction
DTC B1215 Short to GND in Door System Communication
Bus Malfunction
DESCRIPTION
DTCs B1214 and B1215 are output when a short to +B or the body ground occurs 
on the communication
bus. Detecting this condition disables all the  ...