
DESCRIPTION
The stop light switch is a duplex system that transmits two signals: STP and ST1-. These two signals are used by the ECM to monitor whether or not the brake system is working properly. If the signals, which indicate the brake pedal is being depressed or released, are detected simultaneously, the ECM interprets this as a malfunction in the stop light switch and sets the DTC.
HINT:
The normal conditions are as shown in the table below. The signals can be read using the intelligent tester.

MONITOR DESCRIPTION
This DTC indicates that the stop light switch remains on. When the stop light switch remains ON during "stop and go" driving, the ECM interprets this as a fault in the stop light switch and the MIL comes on and the ECM stores the DTC. The vehicle must stop (less than 2 mph (3 km/h)) and go (19 mph (30 km/h) or more) 5 times for two driving cycles in order to detect a malfunction.
MONITOR STRATEGY

TYPICAL ENABLING CONDITIONS

TYPICAL MALFUNCTION THRESHOLDS

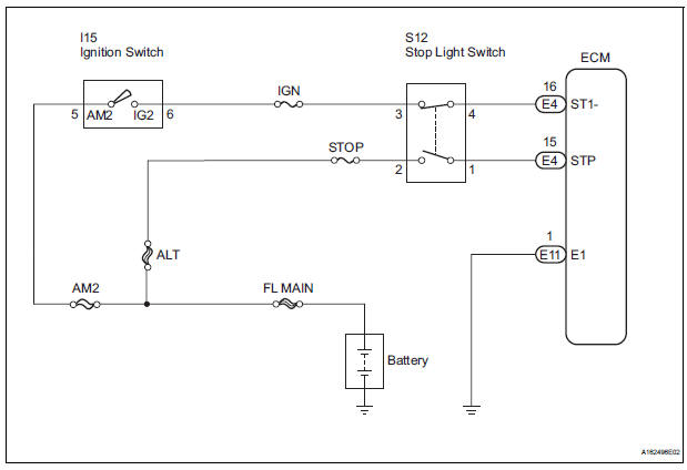
WIRING DIAGRAM

INSPECTION PROCEDURE
HINT:
Read freeze frame data using the intelligent tester. The ECM records vehicle and driving condition information as freeze frame data the moment a DTC is stored. When troubleshooting, freeze frame data can be helpful in determining whether the vehicle was running or stopped, whether the engine was warmed up or not, whether the air-fuel ratio was lean or rich, as well as other data recorded at the time of a malfunction.
1 CHECK OPERATION OF STOP LIGHT
(a) Check whether the stop lights turn on and off normally when the brake pedal is depressed and released.
OK: Stop lights turn on when brake pedal is depressed.

2 INSPECT STOP LIGHT SWITCH ASSEMBLY

(a) Remove the S12 stop light switch assembly.
(b) Measure the resistance according to the value(s) in the table below.
Standard resistance 
(c) Reinstall the stop light switch assembly

3 READ VALUE OF INTELLIGENT TESTER (STP SIGNAL AND ST1 - VOLTAGE)

(a) Connect the intelligent tester to the DLC3.
(b) Turn the ignition switch to the ON position and turn the tester on.
(c) Select the following menu items: DIAGNOSIS / ENHANCED OBD II / DATA LIST / PRIMARY / STOP LIGHT SW.
(d) Check the STP signal when the brake pedal is depressed and released.
Standard 
(e) Measure the voltage according to the value(s) in the table below.
Standard voltage 

4 CHECK HARNESS AND CONNECTOR (STOP LIGHT SWITCH - ECM)

(a) Disconnect the S12 stop light switch connector.
(b) Disconnect the E4 ECM connector.
(c) Measure the resistance according to the value(s) in the table below.
Standard resistance : 
(d) Reconnect the stop light switch connector.
(e) Reconnect the ECM connector.

REPLACE ECM (See page ES-498)
Vehicle Speed Sensor "A"
Idle Control System MalfunctionWeight limits
The gross trailer weight must never exceed 3500 lb. (1588 kg).*
The gross combination weight must never exceed the GCWR
described below.
2WD models: 8900 lb. (4037 kg)*
AWD models: 8990 lb. (4078 kg)*
The gross vehicle weight must
never exceed the GVWR indicated
on the Certifi ...
Master cylinder pressure sensor check (when using sst check wire)
(a) Leave the vehicle in a stationary condition and
release the brake pedal for 1 second or more, and
quickly depress the brake pedal with a force of 98 N
(10 kgf, 22 lbf) or more for 1 second or more.
(b) Check the ABS warning light stays on for 3
seconds.
HINT:
At this time, the ABS wa ...
Air Inlet Damper Position Sensor Circuit
DESCRIPTION
This sensor detects the position of the air inlet control servo motor and
sends the appropriate signals to
the A/C amplifier. The position sensor is built in the air inlet control servo
motor.
The position sensor's resistance changes as the air inlet control servo motor
ar ...