DTC P0571 Brake Switch "A" Circuit
DESCRIPTION
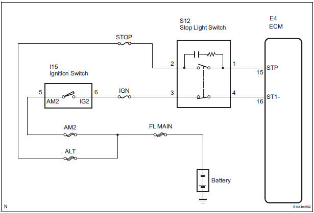
When the brake pedal is depressed, the stop light switch sends a signal to the ECM. When the ECM receives this signal, it cancels the cruise control. The fail-safe function operates to enable normal driving even if there is a malfunction in the stop light signal circuit. The cancellation condition occurs when voltage is applied to terminal STP. When the brake is applied, voltage is normally applied to terminal STP of the ECM through the STOP SW fuse and the stop light switch, and the ECM turns the cruise control off.
|
DTC No. |
DTC Detection Condition |
Trouble Area |
|
P0571 |
Voltage of STP terminal and that of ST1- terminal of ECM are less than 1 V for 0.5 sec. or more |
|
WIRING DIAGRAM

INSPECTION PROCEDURE
1 READ VALUE OF INTELLIGENT TESTER
ECM (Cruise control):

OK: When the brake pedal is operated, the display changes as shown above.
REPLACE ECM
2 CHECK HARNESS AND CONNECTOR (STOP LIGHT SWITCH - BATTERY)

Standard voltage

3 INSPECT STOP LIGHT SWITCH

Standard resistance

4 CHECK ECM

Standard voltage

REPLACE ECM
Vehicle Speed Sensor Malfunction
Stop Light Switch Circuit MalfunctionEvaporator temperature sensor (for rear air conditioning system)
ON-VEHICLE INSPECTION
1. INSPECT REAR A/C EVAPORATOR TEMPERATURE SENSOR
(a) Remove the rear evaporator temperature sensor.
(b) Disconnect the connector from the rear evaporator
temperature sensor.
(c) Measure the resistance according to the value(s) in
the table below.
Standard re ...
Perform zero point calibration of yaw rate and deceleration sensor (when
using sst check wire)
NOTICE:
While obtaining the zero point, do not vibrate the
vehicle by tilting, moving or shaking it and keep it
in a stationary condition. (Do not turn the ignition
switch to the ON position.)
Be sure to do this on a level surface (with an
inclination of less than 1 %).
(a) Proc ...
Error in Picture Circuit/ No Current in Back-light/ Excess Current in
Back-light
DTC 34-10 Error in Picture Circuit
DTC 34-11 No Current in Back-light
DTC 34-12 Excess Current in Back-light
DESCRIPTION
DTC No.
DTC Detection Condition
Trouble Area
34-10
Error in power supply system for picture circuit
Radio and navigation assembly
...