DTC B1794 Open in Occupant Classification ECU Battery Positive Line
DESCRIPTION
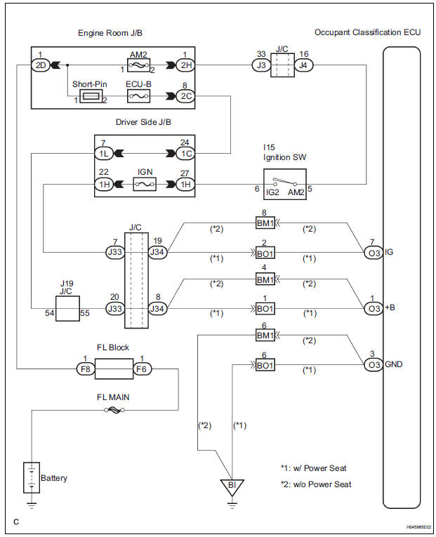
This circuit consists of the occupant classification ECU and the power source circuit (battery, fuse, wire harness).
DTC B1794 is recorded when a malfunction is detected in the occupant classification ECU or the power source circuit.
HINT: When DTC B1794 is output after switching the ignition switch LOCK-ON-LOCK 50 times in a row when a malfunction occurs in the power circuit for the occupant classification system, the DTC is output again when a malfunction is detected even once after being cleared, unless the normal system code is
|
DTC No. |
DTC Detecting Condition |
Trouble Area |
|
B1794 |
|
|
WIRING DIAGRAM

INSPECTION PROCEDURE
1 CHECK BATTERY
Standard: 11 to 14 V
2 CHECK FUSE
Standard: Below 1 Ω
3 CHECK WIRE HARNESS

Standard voltage

Standard resistance

4 CHECK DTC
(b) Clear the DTCs stored in memory (35).
HINT: First clear DTCs stored in the occupant classification ECU and then in the center airbag sensor assembly.
OK: DTC B1794 is not output. HINT: Codes other than code B1794 may be output at this time, but they are not related to this check.
USE SIMULATION METHOD TO CHECK
5 REPLACE OCCUPANT CLASSIFICATION ECU
6 PERFORM ZERO POINT CALIBRATION
OK: The "COMPLETED" is displayed.
7 PERFORM SENSITIVITY CHECK
Standard value: 27 to 33 kg (59.52 to 72.75 lb)
END
Occupant Classification Sensor Power Supply
Circuit Malfunction
Occupant Classification ECU MalfunctionOxygen Sensor Circuit
HINT:
Sensor 2 refers to the sensor mounted behind the Three-Way Catalytic
Converter (TWC) and located far
from the engine assembly.
DESCRIPTION
A three-way catalytic converter (TWC) is used in order to convert the carbon
monoxide (CO), hydro
carbon (HC), and nitrogen oxides (HOx) into ...
Short in Rear Curtain Shield Squib RH Circuit
DTC B1630/83 Short in Rear Curtain Shield Squib RH Circuit
DESCRIPTION
The rear curtain shield squib RH circuit consists of the center airbag sensor
assembly and the curtain
shield airbag assembly RH.
The circuit instructs the SRS to deploy when deployment conditions are met.
DTC B1630/83 ...
Mute Signal Circuit between Radio and Navigation Assembly and
Stereo Component Amplifier
DESCRIPTION
This circuit sends a signal to the stereo component amplifier to mute noise.
Because of that, the noise
produced by changing the sound source ceases.
If there is an open in the circuit, noise can be heard from the speakers when
changing the sound source.
If there is a short i ...