Toyota Sienna Service Manual: Passenger Airbag ON/OFF Indicator Circuit
Malfunction
DTC B1152/28 Passenger Airbag ON/OFF Indicator Circuit
Malfunction
DESCRIPTION
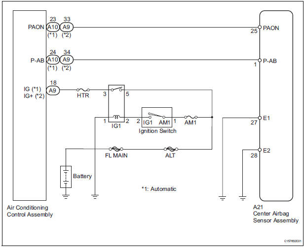
The passenger airbag ON/OFF indicator circuit consists of the center airbag
sensor assembly and
passenger airbag ON/OFF indicator.
This circuit indicates the operation condition of the front passenger airbag,
the front seat side airbag RH
and front seat belt pretensioner RH.
DTC B1152/28 is recorded when a malfunction is detected in the passenger airbag
ON/OFF indicator
circuit.
|
DTC No. |
DTC Detecting Condition |
Trouble Area |
|
B1152/28 |
- The center airbag sensor assembly receives a line
short signal, open signal, short to ground signal or
B+ short signal in the passenger airbag ON/OFF
indicator circuit for 2 seconds.
- Passenger airbag ON/OFF indicator malfunction
- Center airbag sensor assembly malfunction
|
- Air conditioning control assembly (Passenger
airbag ON/OFF indicator)
- Center airbag sensor assembly
- Instrument panel wire
|
WIRING DIAGRAM

INSPECTION PROCEDURE
1 CHECK PASSENGER AIRBAG ON/OFF INDICATOR OPERATION
- Turn the ignition switch to the ON position.
- Check the passenger airbag ON/OFF indicator
operation.
HINT:
Refer to the normal condition of the passenger airbag
ON/OFF indicator (

Result

Go to step 10

2 CHECK CONNECTION OF CONNECTORS
- Turn the ignition switch to the LOCK position.
- Disconnect the negative (-) terminal cable from the
battery, and wait for at least 90 seconds.
- Check that the connectors are properly connected to the
center airbag sensor assembly and the air conditioning
control assembly.
OK:
The connectors are connected.
CONNECT CONNECTORS

3 CHECK CONNECTORS
- Disconnect the connectors from the center airbag sensor
assembly and the air conditioning control assembly.
- Check that the connectors (on the center airbag sensor
assembly side and the air conditioning control assembly
side) are not damaged.
OK:
The connectors are not deformed or damaged.
REPAIR OR REPLACE INSTRUMENT
PANEL
WIRE

4 CHECK PASSENGER AIRBAG ON/OFF INDICATOR

- Connect the connector to the center airbag sensor
assembly.
- Connect the negative (-) terminal cable to the battery,
and wait for at least 2 seconds.
- Turn the ignition switch to the ON position.
- Check the passenger airbag ON/OFF indicator
operation.
OK:
The passenger airbag ON/OFF indicator ("ON" and
"OFF") does not come on.
Go to step 6

5 CHECK CENTER AIRBAG SENSOR ASSEMBLY

- Turn the ignition switch to the LOCK position.
- Disconnect the negative (-) terminal cable from the
battery, and wait for at least 90 seconds.
- Connect the connector to the air conditioning control
assembly.
- Connect the negative (-) terminal cable to the battery,
and wait for at least 2 seconds.
- Turn the ignition switch to the ON position, and wait for at
least 60 seconds.
- Clear the DTCs stored in memory (5).
- Turn the ignition switch to the LOCK position.
- Turn the ignition switch to the ON position, and wait for at
least 60 seconds.
- Check the DTCs (5).
OK:
DTC B1152/28 is not output.
HINT:
Codes other than code B1152/28 may be output at this
time, but they are not related to this check.
REPLACE CENTER AIRBAG SENSOR
ASSEMBLY

USE SIMULATION METHOD TO CHECK
6 CHECK INSTRUMENT PANEL WIRE (OPEN)

- Turn the ignition switch to the LOCK position.
- Disconnect the negative (-) terminal cable from the
battery, and wait for at least 90 seconds.
- Disconnect the connector from the center airbag sensor
assembly.
- Using a service wire, connect A21-1 (P-AB) and A21-25
(PAON) of connector "B".
NOTICE:
Do not forcibly insert a service wire into the
terminals of the connector when connecting.
- Measure the resistance according to the value(s) in the
table below.
Automatic air conditioning:
Standard resistance

Manual air conditioning:
Standard resistance

REPAIR OR REPLACE INSTRUMENT
PANEL
WIRE

7 CHECK INSTRUMENT PANEL WIRE (SHORT)

- Disconnect the service wire from connector "B".
- Measure the resistance according to the value(s) in the
table below.
Automatic air conditioning:
Standard resistance

Manual air conditioning:
Standard resistance

REPAIR OR REPLACE INSTRUMENT
PANEL
WIRE

8 CHECK INSTRUMENT PANEL WIRE (SHORT TO GROUND)

- Measure the resistance according to the value(s) in the
table below.
Automatic air conditioning:
Standard resistance

Manual air conditioning:
Standard resistance

REPAIR OR REPLACE INSTRUMENT
PANEL
WIRE

9 CHECK INSTRUMENT PANEL WIRE (SHORT TO B+)
- Connect the negative (-) terminal cable to the battery,
and wait for at least 2 seconds.
- Turn the ignition switch to the ON position.
- Measure the voltage according to the value(s) in the
table below.
Automatic air conditioning:
Standard voltage

Manual air conditioning:
Standard voltage

REPAIR OR REPLACE INSTRUMENT
PANEL
WIRE

REPLACE AIR CONDITIONING CONTROL ASSEMBLY
10 CHECK CONNECTION OF CONNECTORS

- Turn the ignition switch to the LOCK position.
- Disconnect the negative (-) terminal cable from the
battery, and wait for at least 90 seconds.
- Check that the connectors are properly connected to the
center airbag sensor assembly and the air conditioning
control assembly.
OK:
The connectors are connected.
CONNECT CONNECTORS

11 CHECK CONNECTORS
- Disconnect the connectors from the center airbag sensor
assembly and the air conditioning control assembly.
- Check that the connectors (on the center airbag sensor
assembly side and the air conditioning control assembly
side) are not damaged.
OK:
The connectors are not deformed or damaged.
REPAIR OR REPLACE INSTRUMENT
PANEL
WIRE

12 CHECK INSTRUMENT PANEL WIRE (OPEN)

- Using a service wire, connect A21-1 (ABON) and A21-25
(ABOF) of connector "B".
- Measure the resistance according to the value(s) in the
table below.
Automatic air conditioning:
Standard resistance

Manual air conditioning:
Standard resistance

REPAIR OR REPLACE INSTRUMENT
PANEL
WIRE

13 CHECK INSTRUMENT PANEL WIRE (SHORT)

- Disconnect the service wire from connector "B".
- Measure the resistance according to the value(s) in the
table below.
Automatic air conditioning:
Standard resistance

Manual air conditioning:
Standard resistance

REPAIR OR REPLACE INSTRUMENT
PANEL
WIRE

14 CHECK INSTRUMENT PANEL WIRE (SHORT TO GROUND)

- Measure the resistance according to the value(s) in the
table below.
Automatic air conditioning:
Standard resistance

Manual air conditioning:
Standard resistance

REPAIR OR REPLACE INSTRUMENT
PANEL
WIRE

15 CHECK INSTRUMENT PANEL WIRE (SHORT TO B+)

- Connect the negative (-) terminal cable to the battery,
and wait for at least 2 seconds.
- Turn the ignition switch to the ON position.
- Measure the voltage according to the value(s) in the
table below.
Automatic air conditioning:
Standard voltage

Manual air conditioning:
Standard voltage

REPAIR OR REPLACE INSTRUMENT
PANEL
WIRE

16 CHECK WIRE HARNESS (POWER SOURCE)

- Turn the ignition switch to the LOCK position.
- Disconnect the negative (-) terminal cable from the
battery, and wait for at least 90 seconds.
- Connect the connector to the center airbag sensor
assembly.
- Turn the ignition switch to the ON position.
- Measure the voltage and resistance according to the
value(s) in the table below.
Automatic air conditioning:
Standard voltage

Manual air conditioning:
Standard voltage

REPAIR OR REPLACE POWER
SOURCE
CIRCUIT

17 CHECK PASSENGER AIRBAG ON/OFF INDICATOR

- Turn the ignition switch to the LOCK position.
- Disconnect the negative (-) terminal cable from the
battery, and wait for at least 90 seconds.
- Connect the connector to the air conditioning control
assembly.
- Disconnect the connector from center airbag sensor
assembly.
- Connect the negative (-) terminal cable to the battery,
and wait for at least 2 seconds.
- Turn the ignition switch to the ON position.
- Check the passenger airbag ON/OFF indicator condition.
Result

REPLACE AIR CONDITIONING
CONTROL
ASSEMBLY

18 CHECK CENTER AIRBAG SENSOR ASSEMBLY

- Turn the ignition switch to the LOCK position.
- Disconnect the negative (-) terminal cable from the
battery, and wait for at least 90 seconds.
- Connect the connector to the center airbag sensor
assembly.
- Connect the negative (-) terminal cable to the battery,
and wait for at least 2 seconds.
- Turn the ignition switch to the ON position, and wait for at
least 60 seconds.
- Clear the DTCs stored in memory (5).
- Turn the ignition switch to the LOCK position.
- Turn the ignition switch to the ON position, and wait for at
least 60 seconds.
- Check the DTCs (5).
OK:
DTC B1152/28 is not output.
HINT:
Codes other than code B1152/28 may be output at this
time, but they are not related to this check.
REPLACE CENTER AIRBAG SENSOR
ASSEMBLY

USE SIMULATION METHOD TO CHECK
DTC B1150/23 Occupant Classification System Malfunction
DESCRIPTION
The occupant classification system circuit consists of the center airbag
sensor assembly and the occupant
classification ECU.
...
DTC B1153/25 Seat Position Airbag Sensor Circuit Malfunction
DESCRIPTION
The seat position airbag sensor circuit consists of the center airbag sensor
assembly and the seat
position airbag sensor. ...
Other materials:
Sensor signal check by test mode (signal check) (when using sst check wire)
(a) When having replaced the skid control ECU and/or
yaw rate and deceleration sensor, perform zero
point calibration of the yaw rate and deceleration
sensor.
HINT:
If the ignition switch is turned from the ON
position to the ACC or off during test mode
(signal check), DTCs of the signal ...
Cold Start Idle Air Control System Performance
DTC P050A Cold Start Idle Air Control System Performance
DESCRIPTION
This monitor will run when the engine is started at -10 to 50C (14 to 122F)
of the engine coolant
temperature. The DTC will set after the engine idling for 13 seconds (2 trip
detection logic).
The DTC is designed to monit ...
Installation
1. Connect inlet sub-assembly
(a) Connect the inlet hose to the radiator.
(b) Install the inlet sub-assembly to the radiator with the
bolt.
Torque: 7.1 N*m (72 kgf*cm, 63 in.*lbf)V
2. Install no. 2 Radiator support
(A) install the no. 2 Radiator support to the radiator with
the 2 ...