DTC P0571 Stop Light Switch Circuit Malfunction
DESCRIPTION
The ECM receives the brake demand signal from the distance control ECU and transmits it to the skid control ECU (brake actuator assembly).
The skid control ECU (brake actuator assembly) receives a signal from the ECM and operates the brake actuator.
The skid control ECU (brake actuator assembly) operates the brake actuator and illuminates the stop light by operating the BRK relay at the same time.
|
DTC No. |
DTC Detection Condition |
Trouble Area |
|
P0571 |
This trouble code is output when the ECM detected the BRK relay error signal from the skid control ECU for 0.2 sec. or more while the dynamic cruise control is in operation. |
|
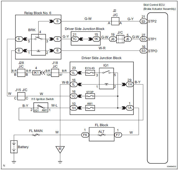
WIRING DIAGRAM

INSPECTION PROCEDURE
1 CHECK BRK RELAY

Standard resistance

Standard resistance

2 CHECK HARNESS AND CONNECTOR (BRK RELAY - BATTERY)
Standard voltage

3 CHECK HARNESS AND CONNECTOR (BRK RELAY - SKID CONTROL ECU)

Standard resistance

REPLACE BRAKE ACTUATOR ASSEMBLY
Brake Switch "A" Circuit
Control Module PerformanceRemoval
1. REMOVE TRANSFER CASE NO.1 PLUG (See page
TF-8)
2. REMOVE TRANSFER DRAIN PLUG
(a) Remove the transfer drain plug, drain gasket and
bleed transfer oil.
3. REMOVE EXHAUST PIPE ASSEMBLY
HINT:
(See page EX-8)
4. REMOVE PROPELLER WITH CENTER BEARING
SHAFT ASSEMBLY
HINT:
(See page PR-3)
5. R ...
Cruise Main Indicator Light Circuit
DESCRIPTION
The ECM detects a cruise control switch signal and sends it to the
combination meter through CAN
and BEAN. Then the CRUISE main indicator light comes on.
The CRUISE main indicator light circuit uses CAN and BEAN for
communication. If there is a
malfunction in ...
Memory recall function
Each electronic key can be registered to recall your preferred driving
position.
Registering procedure
Record your driving position to button “1” or “2” before performing
the following:
Carry only the key you want to register, and then close the driver’s
door.
If 2 or more keys ar ...