DTC P0571 Brake Switch "A" Circuit
DESCRIPTION
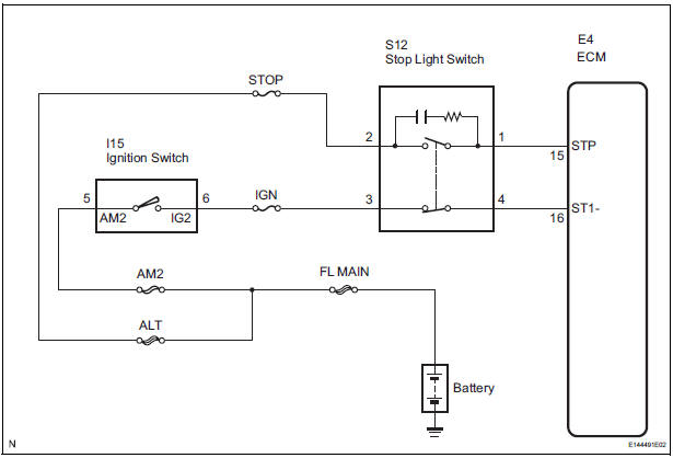
When the brake pedal is depressed, the stop light switch sends a signal to the ECM. When the ECM receives this signal, it cancels the cruise control. The fail-safe function operates to enable normal driving even if there is a malfunction in the stop light signal circuit. The cancellation condition occurs when voltage is applied to terminal STP. When the brake is applied, voltage is normally applied to terminal STP of the ECM through the STOP SW fuse and the stop light switch, and the ECM turns the cruise control off.
|
DTC No. |
DTC Detection Condition |
Trouble Area |
|
P0571 |
Voltage of STP terminal and that of ST1- terminal of ECM are less than 1 V for 0.5 sec. or more |
|
WIRING DIAGRAM

INSPECTION PROCEDURE
1 READ VALUE OF INTELLIGENT TESTER
ECM (Cruise control):

OK: When the brake pedal is operated, the display changes as shown above.
REPLACE ECM
2 CHECK HARNESS AND CONNECTOR (STOP LIGHT SWITCH - BATTERY)

Standard voltage

3 INSPECT STOP LIGHT SWITCH

Standard resistance

4 CHECK ECM

Standard voltage

REPLACE ECM
Vehicle Speed Sensor Malfunction
Stop Light Switch Circuit MalfunctionKey Lock-in Prevention Function does not Work Properly (Manual
Operation and Operation Interlocked with Key are Active)
DESCRIPTION
The un-lock warning switch turns ON when the key is inserted in the ignition
key cylinder. The courtesy
light switch turns ON when the driver side door is opened. These 2 switches are
monitored by the body
ECU.
In order to prevent the key from being locked in, the body ECU cont ...
Transmission Range Sensor Circuit Malfunction
(PRNDL Input)
DESCRIPTION
The park/neutral position switch detects the shift lever position and sends
signals to the ECM.
MONITOR DESCRIPTION
These DTCs indicate a problem with the park/neutral position switch and the
wire harness in the park/
neutral position switch circuit.
The park/neutral po ...
Terminals of ecm
1. Ecm
Hint:
each ecm terminal's standard voltage is shown in the
table below.
In the table, first follow the information under "condition".
Look under "symbols (terminal no.)" For the terminals to
inspected. The standard voltage between the terminals
is shown under ...