Toyota Sienna Service Manual: Oxygen (A/F) Sensor Signal Stuck
DTC P2195 Oxygen (A/F) Sensor Signal Stuck Lean (Bank 1
Sensor 1)
DTC P2196 Oxygen (A/F) Sensor Signal Stuck Rich (Bank 1
Sensor 1)
DTC P2197 Oxygen (A/F) Sensor Signal Stuck Lean (Bank 2
Sensor 1)
DTC P2198 Oxygen (A/F) Sensor Signal Stuck Rich (Bank 2
Sensor 1)
HINT:
- Although the DTC titles say oxygen sensor, these DTCs relate to
the Air-Fuel Ratio (A/F) sensor.
- Sensor 1 refers to the sensor mounted in front of the Three-Way
Catalytic Converter (TWC) and
located near the engine assembly.
DESCRIPTION
The A/F sensor generates a voltage* that corresponds to the actual air-fuel
ratio. This sensor voltage is
used to provide the ECM with feedback so that it can control the air-fuel ratio.
The ECM determines the
deviation from the stoichiometric air-fuel ratio level, and regulates the fuel
injection time. If the A/F sensor
malfunctions, the ECM is unable to control the air-fuel ratio accurately.
The A/F sensor is the planar type and is integrated with the heater, which heats
the solid electrolyte
(zirconia element). This heater is controlled by the ECM. When the intake air
volume is low (the exhaust
gas temperature is low), a current flows into the heater to heat the sensor, in
order to facilitate accurate
oxygen concentration detection. In addition, the sensor and heater portions are
narrower than the
conventional type. The heat generated by the heater is conducted to the solid
electrolyte through the
alumina, therefore the sensor activation is accelerated.
A three-way catalytic converter (TWC) is used in order to convert the carbon
monoxide (CO), hydro
carbon (HC), and nitrogen oxides (HOx) into less harmful substances. To allow
the TWC to function
effectively, it is necessary to keep the air-fuel ratio of the engine near the
stoichiometric air-fuel ratio.
*: Value changes inside the ECM. Since the A/F sensor is the current output
element, a current is
converted to a voltage inside the ECM. Any measurements taken at the A/F sensor
or ECM connectors
will show a constant voltage.


HINT:
- DTCs P2195 and P2196 indicate malfunctions related to the bank 1
A/F sensor circuit.
- DTCs P2197 and P2198 indicate malfunctions related to the bank 2
A/F sensor circuit.
- Bank 1 refers to the bank that includes cylinder No. 1.
- Bank 2 refers to the bank that includes cylinder No. 2.
- When any of these DTCs are set, check the A/F sensor voltage
output by selecting the following menu
items on the intelligent tester: DIAGNOSIS / ENHANCED OBDII / DATA LIST /
PRIMARY / AFS B1S1.
- Short-term fuel trim values can also be read using the intelligent
tester.
- The ECM regulates the voltages at the A1A+, A2A+, A1A- and A2A-
terminals of the ECM to a
constant level. Therefore, the A/F sensor voltage output cannot be confirmed
without using the
intelligent tester.
- If an A/F sensor malfunction is detected, the ECM sets a DTC.
MONITOR DESCRIPTION
Sensor voltage detection monitor
Under the air-fuel ratio feedback control, if the A/F sensor voltage output
indicates rich or lean for a certain
period of time, the ECM determines that there is a malfunction in the A/F
sensor. The ECM illuminates the
MIL and sets a DTC.
Example:
If the A/F sensor voltage output is less than 2.8 V (very rich condition) for 10
seconds, despite the HO2
sensor voltage output being less than 0.6 V, the ECM sets DTC P2196.
Alternatively, if the A/F sensor
voltage output is more than 3.8 V (very lean condition) for 10 seconds, despite
the HO2 sensor voltage
output being 0.15 V or more, DTC P2195 is set.
Sensor current detection monitor
A rich air-fuel mixture causes a low A/F sensor current, and a lean air-fuel
mixture causes a high A/F
sensor current. Therefore, the sensor output becomes low during acceleration,
and it becomes high
during deceleration with the throttle valve fully closed. The ECM monitors the
A/F sensor current during
fuel-cut and detects any abnormal current values.
If the A/F sensor output is 3.6 mA or more for more than 3 seconds of cumulative
time, the ECM interprets
this as a malfunction in the A/F sensor and sets DTC P2195 (high-side stuck). If
the A/F sensor output is
1.0 mA or less for more than 3 seconds of cumulative time, the ECM sets DTC
P2196 (low-side stuck).

MONITOR STRATEGY

TYPICAL ENABLING CONDITIONS
All:

Sensor voltage detection monitor (Lean side malfunction P2195, P2197):

Sensor voltage detection monitor (Rich side malfunction P2196, P2198):

Sensor Current detection monitor P2195, P2196, P2197, P2198

TYPICAL MALFUNCTION THRESHOLDS
Sensor voltage detection monitor (Lean side malfunction P2195, P2197):

Sensor voltage detection monitor (Rich side malfunction P2196, P2198):

Sensor current detection monitor (High side malfunction P2195, P2197):

Sensor current detection monitor (Rich side malfunction P2196, P2198):

MONITOR RESULT
Refer to CHECKING MONITOR STATUS
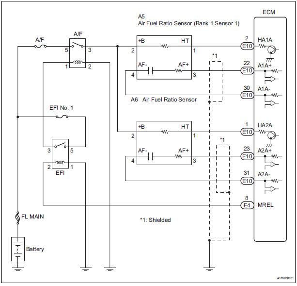
WIRING DIAGRAM

CONFIRMATION DRIVING PATTERN
This confirmation driving pattern is used in steps 4, 7, 17, and 21 of the
following diagnostic
troubleshooting procedure when using the intelligent tester.


- Connect the intelligent tester to the DLC3.
- Turn the ignition switch to the ON position.
- Turn the tester on
- Clear the DTCs.
- Start the engine, and warm it up until the ECT reaches 70C (158F) or
higher (Procedure "A").
- Select the following menu items on the tester to check the fuel-cut
status: DIAGNOSIS / ENHANCED
OBD II / DATA LIST / USER DATA / FC IDLE.
- Drive the vehicle at between 38 mph (60 km/h) and 75 mph (120 km/h) for
at least 10 minutes
(Procedure "B").
- Change the transmission to the 2nd gear (Procedure "C").Drive the
vehicle at a proper vehicle speed to perform fuel-cut operation (refer to
the following HINT)
(Procedure "D").
HINT:
Fuel-cut is performed when the following conditions are met:
- Accelerator pedal is fully released.
- Engine speed is 2500 rpm or more (fuel injection resumes at 1000
rpm).
- Accelerate the vehicle to 40 mph (64 km/h) or more by depressing
the accelerator pedal for at least 10
seconds (Procedure "E").
- Soon after performing procedure "J" on the previous page, release
the accelerator pedal for at least 4
seconds without depressing the brake pedal, in order to execute fuel-cut
control (Procedure "F").
- Allow the vehicle to decelerate until the vehicle speed declines
to less than 6 mph (10 km/h).
- Repeat procedures from "H" through "K" in this section at least 3
times per driving cycle.
HINT:
Completion of all A/F sensor monitors is required to change the value in TEST
RESULT.
CAUTION:
Strictly observe posted speed limits, traffic laws, and road conditions when
performing these
driving patterns.
INSPECTION PROCEDURE
HINT:
Malfunctioning areas can be identified by performing the A/F CONTROL function
provided in the ACTIVE
TEST. The A/F CONTROL function can help to determine whether the Air-Fuel Ratio
(A/F) sensor, Heated
Oxygen (HO2) sensor and other potential trouble areas are malfunctioning.
The following instructions describe how to conduct the A/F CONTROL operation
using an intelligent
tester.
- Connect the intelligent tester to the DLC3.
- Start the engine and turn the tester on.
- Warm up the engine at an engine speed of 2500 rpm for
approximately 90 seconds.
- Select the following menu items on the tester: DIAGNOSIS /
ENHANCED OBD II / ACTIVE TEST / A/
F CONTROL.
- Perform the A/F CONTROL operation with the engine in an idling
condition (press the RIGHT or LEFT
button to change the fuel injection volume).
- Monitor the voltage outputs of the A/F and HO2 sensors (AFS B1S1
and O2S B1S2 or AFS B2S1 and
O2S B2S2) displayed on the tester.
HINT:
- The A/F CONTROL operation lowers the fuel injection volume by
12.5% or increases the injection
volume by 25%.
- Each sensor reacts in accordance with increases and decreases in the
fuel injection volume.
Standard voltage

NOTICE:
The Air-Fuel Ratio (A/F) sensor has an output delay of a few seconds and the
Heated Oxygen
(HO2) sensor has a maximum output delay of approximately 20 seconds.

Following the A/F CONTROL procedure enables technicians to check and graph
the voltage outputs of
both the A/F and HO2 sensors.
To display the graph, select the following menu items on the tester:
DIAGNOSIS / ENHANCED OBD II
/ ACTIVE TEST / A/F CONTROL / USER DATA / AFS B1S1 and O2S B1S2 or AFS B2S1 and
O2S
B2S2. Press the YES button and then the ENTER button. Then press the F4 button.
HINT:
- Read freeze frame data using the intelligent tester. The ECM
records vehicle and driving condition
information as freeze frame data the moment a DTC is stored. When
troubleshooting, freeze frame
data can be helpful in determining whether the vehicle was running or
stopped, whether the engine
was warmed up or not, whether the air-fuel ratio was lean or rich, as well
as other data recorded at
the time of a malfunction.
- A low A/F sensor voltage could be caused by a rich air-fuel
mixture. Check for conditions that would
cause the engine to run rich.
- A high A/F sensor voltage could be caused by a lean air-fuel
mixture. Check for conditions that
would cause the engine to run lean.
1 CHECK ANY OTHER DTCS OUTPUT (IN ADDITION TO P2195, P2196, P2197 OR
P2198)
- Connect the intelligent tester to the DLC3.
- Turn the ignition switch to the ON position.
- Turn the tester on.
- Select the following menu items: DIAGNOSIS /
ENHANCED OBD II / DTC INFO / CURRENT CODES.
- Read the DTCs.
Result

HINT:
If any DTCs other than P2195, P2196, P2197 or P2198
are output, troubleshoot those DTCs first.
2 READ VALUE OF INTELLIGENT TESTER (TEST VALUE OF A/F SENSOR)
- Connect the intelligent tester to the DLC3.
- Turn the ignition switch to the ON position and turn the
tester on.
- Clear the DTCs.
- Allow the vehicle to drive in accordance with the driving
pattern described in the CONFIRMATION DRIVING
PATTERN.
- Select the following menu items on the tester:
DIAGNOSIS / ENHANCED OBD II / MONITOR INFO /
MONITOR STATUS.
- Check that the status of O2S MON is COMPL.
If the status is still INCMPL, drive the vehicle according
to the driving pattern again.
HINT:
- AVAIL indicates that the component has not been
monitored yet.
- COMPL indicates that the component is functioning
normally.
- INCMPL indicates that the component is
malfunctioning.
- Select the following menu items: DIAGNOSIS /
ENHANCED OBD II / MONITOR INFO / TEST RESULT /
RANGE B1S1, then press the ENTER button.
- Check the test value of the A/F sensor output current
during fuel-cut.
Result

3 READ VALUE OF INTELLIGENT TESTER (OUTPUT VOLTAGE OF A/F SENSOR)
- Connect the intelligent tester to the DLC3.
- Start the engine.
- Turn the tester on.
- Warm up the Air-Fuel Ratio (A/F) sensor at an engine
speed of 2500 rpm for 90 seconds.
- Select the following menu items on the tester:
DIAGNOSIS / ENHANCED OBD II / SNAPSHOT /
MANUAL SNAPSHOT / USER DATA / AFS B1S1 or AFS
B2S1 and ENGINE SPD.
- Check the A/F sensor voltage 3 times, when the engine
is in each of the following conditions:
- While idling (check for at least 30 seconds) (Step
(1))
- At an engine speed of approximately 2500 rpm
(without any sudden changes in engine speed)
(Step (2))
- Raise the engine speed to 4000 rpm and then
quickly release the accelerator pedal so that the
throttle valve is fully closed (Step (3)).
Standard voltage

HINT:
For more information, see the diagrams below.

HINT:
- If the output voltage of the A/F sensor remains at
approximately 3.3 V (see Malfunction Condition
diagram) under any conditions, including those
described on the previous page, the A/F sensor
may have an open circuit. (This will also happen
if the A/F sensor heater has an open circuit.)
- If the output voltage of the A/F sensor remains at
either approximately 3.8 V or more, or 2.8 V or
less (see Malfunction Condition diagram) under
any conditions, including those described on the
previous page, the A/F sensor may have a short
circuit.
- The ECM stops fuel injection (fuel cut) during
engine deceleration. This causes a lean
condition and results in a momentary increase in
the A/F sensor output voltage.
- The ECM must establish a closed throttle valve
position learning value to perform fuel cut. If the
battery terminal has been reconnected, the
vehicle must be driven over 10 mph (16 km/h) to
allow the ECM to learn the closed throttle valve
position.
- When the vehicle is driven:
The output voltage of the A/F sensor may be
below 2.8 V during fuel enrichment. For the
vehicle, this translates to a sudden increase in
speed with the accelerator pedal fully depressed
when trying to overtake another vehicle. The A/F
sensor is functioning normally.
- The A/F sensor is a current output element;
therefore, the current is converted into a voltage
inside the ECM. Measuring the voltage at the
connectors of the A/F sensor or ECM will show a
constant voltage result.
4 PERFORM CONFIRMATION DRIVING PATTERN
5 CHECK WHETHER DTC OUTPUT RECURS (DTC P2195, P2196, P2197 OR P2198)
- Read DTCs using the intelligent tester.
- Select the following menu items: DIAGNOSIS /
ENHANCED OBD II / DTC INFO / PENDING CODES.
Result

6 REPLACE AIR FUEL RATIO SENSOR
- Replace the air fuel ratio sensor (for 2WD model or 4WD model
7 PERFORM CONFIRMATION DRIVING PATTERN
8 CHECK WHETHER DTC OUTPUT RECURS (DTC P2195, P2196, P2197 OR P2198)
- Read the DTCs using the intelligent tester.
- Select the following menu items: DIAGNOSIS /
ENHANCED OBD II / DTC INFO / PENDING CODES.
Result

9 CONFIRM WHETHER VEHICLE HAS RUN OUT OF FUEL IN PAST
- Has the vehicle run out of fuel in the past?.
DTC CAUSED BY RUNNING OUT OF FUEL
10 INSPECT AIR FUEL RATIO SENSOR (HEATER RESISTANCE)

- Disconnect the A5 or A6 A/F sensor connector.
- Measure the resistance according to the value(s) in the
table below.
Standard resistance:
Bank 1

Bank 2

- Reconnect the A/F sensor connector.
Result

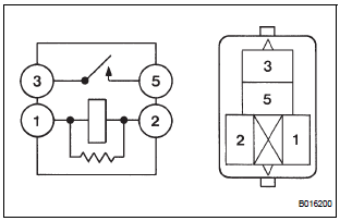
11 INSPECT RELAY (A/F RELAY)

- Remove the A/F relay from No. 6 engine room relay
block.
- Measure the resistance according to the value(s) in the
table below.
Standard resistance

- Reinstall the A/F relay.
12 CHECK HARNESS AND CONNECTOR (A/F SENSOR - ECM)

- Disconnect the A5 or A6 A/F sensor connector.
- Turn the ignition switch to the ON position.
- Measure the voltage according to the value(s) in the
table below.
Standard voltage

- Turn the ignition switch off.
- Disconnect the E10 ECM connector.
- Measure the resistance according to the value(s) in the
table below.
Standard resistance :
Check for open

Check for short

- Reconnect the ECM connector.
- Reconnect the A/F sensor connector.

13 CHECK INTAKE SYSTEM
- Check the intake system for vacuum leakage.
OK:
No leakage from intake system.
14 CHECK FUEL PRESSURE (HIGH PRESSURE SIDE AND LOW PRESSURE SIDE)
- Check the fuel pressure
15 INSPECT FUEL INJECTOR ASSEMBLY
- Check the injector injection (whether fuel volume is high
or low, and whether injection pattern is poor)
16 REPLACE AIR FUEL RATIO SENSOR
- Replace the air fuel ratio sensor (for 2WD model or 4WD model
17 PERFORM CONFIRMATION DRIVING PATTERN
18 CHECK WHETHER DTC OUTPUT RECURS (DTC P2195, P2196, P2197 OR P2198)
- Read the DTCs using the intelligent tester.
- Select the following menu items: DIAGNOSIS /
ENHANCED OBD II / DTC INFO / PENDING CODES.
Result

19 CONFIRM WHETHER VEHICLE HAS RUN OUT OF FUEL IN PAST
- Has the vehicle run out of fuel in the past?.
DTC CAUSED BY RUNNING OUT OF FUEL
20 REPLACE AIR FUEL RATIO SENSOR
- Replace the air fuel ratio sensor (for 2WD model or 4WD model
21 PERFORM CONFIRMATION DRIVING PATTERN
22 CHECK WHETHER DTC OUTPUT RECURS (DTC P2195, P2196, P2197 OR P2198)
- Connect the intelligent tester to the DLC3.
- Turn the ignition switch to the ON position and turn the
tester on.
- Read the DTCs using the intelligent tester.
- Select the following menu items: DIAGNOSIS /
ENHANCED OBD II / DTC INFO / PENDING CODES.
Result

END
DTC P2121 Throttle / Pedal Position Sensor / Switch "D"
Circuit Range / Performance
HINT:
This DTC relates to the Accelerator Pedal Position (APP) sensor.
DESCRIPTION
Refer to DTC P2120 ...
DTC P2238 Oxygen (A/F) Sensor Pumping Current Circuit
Low (Bank 1 Sensor 1)
DTC P2239 Oxygen (A/F) Sensor Pumping Current Circuit
High (Bank 1 Sensor 1)
DTC P2241 Oxygen (A/F) Sensor Pumping Curre ...
Other materials:
Open in Curtain Shield Squib RH Circuit
DTC B1161/84 Open in Curtain Shield Squib RH Circuit
DESCRIPTION
The curtain shield squib RH circuit consists of the center airbag sensor
assembly and the curtain shield
airbag assembly RH.
The circuit instructs the SRS to deploy when deployment conditions are met.
DTC B1161/84 is recorde ...
Inspection
1. INSPECT REAR DRIVE SHAFT ASSEMBLY LH
(a) Check that there is no remarkable play in the radial
direction of the outboard joint.
(b) Check that the inboard joint slides smoothly in the
thrust direction.
(c) Check that there is no remarkable play in the radial
direction of the inboard ...
CD Player Mechanical Error/ CD Insertion and Ejection Error/ CD Reading
Abnormal/ CD Changer Mechanical Error/ CD Insertion and Ejection Error/ CD
Reading Abnormal
DTC 62-10 CD Player Mechanical Error
DTC 62-11 CD Insertion and Ejection Error
DTC 62-12 CD Reading Abnormal
DTC 63-10 CD Changer Mechanical Error
DTC 63-11 CD Insertion and Ejection Error
DTC 63-12 CD Reading Abnormal
DESCRIPTION
DTC No.
DTC Detecting Condition
Troub ...