Keep in mind the following points when inspecting the dynamic laser cruise control system.
PARTS LOCATION

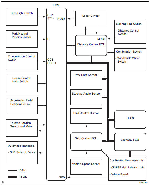
SYSTEM DIAGRAM

Communication table


System descriptionThrottle / Pedal Position Sensor / Switch "D" Circuit Range / Performance
HINT:
This DTC relates to the Accelerator Pedal Position (APP) sensor.
DESCRIPTION
Refer to DTC P2120 (See page ES-343).
MONITOR DESCRIPTION
The accelerator pedal position sensor is mounted on the accelerator pedal
bracket. The accelerator pedal
position sensor has 2 sensor elements ...
Short to GND in CAN Bus Line
DESCRIPTION
A short to GND is suspected in the CAN bus wire when the resistance between
terminals 4 (CG) and 6
(CANH), or terminals 4 (CG) and 14 (CANL) of the DLC3 is below 200 Ω.
Symptoms
Trouble Area
The resistance between terminals 6 (CANH) and 4 (CG), or ter ...
Sound Signal Circuit between Radio and Navigation Assembly and
Stereo Component Amplifier
DESCRIPTION
The radio and navigation assembly sends a sound signal to the stereo
component amplifier through this
circuit.
The sound signal that has been sent is amplified by the stereo component
amplifier, and then is sent to
the speakers.
If there is an open or short in the circuit, s ...