DESCRIPTION
The power back door ECU controls the back door closer system. In response to the signals output from the switches related to the back door lock, the back door latch activates the closer motor.
HINT: The back door closer system operates regardless of whether the power back door main switch is ON / OFF.
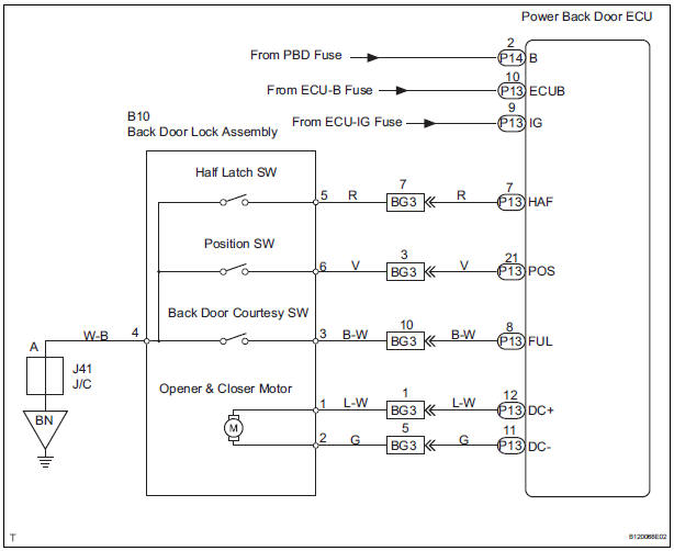
WIRING DIAGRAM

INSPECTION PROCEDURE
1 INSPECT BACK DOOR LOCK
2 POWER SOURCE RESET
3 INSPECT BACK DOOR LOCK ASSEMBLY

OK: The latch turns to the open-latch position
OK


Resistance

Resistance

Resistance

4 CHECK WIRE HARNESS (BACK DOOR LOCK ASSEMBLY - POWER BACK DOOR ECU)

Resistance (Check for open circuit)

Resistance (Check for open circuit)

REPLACE POWER BACK DOOR ECU
Back Door Closer Switch Malfunction
Power back door systemUSE SIMULATION METHOD TO CHECK
DTC B0113/42 Short to B+ in Side Squib RH Circuit
DESCRIPTION
The side squib RH circuit consists of the center airbag sensor assembly and
the front seat side airbag
assembly RH.
This circuit instructs the SRS to deploy when deployment conditions are met.
DTC B0113/42 is recorded when a sh ...
Disassembly
1. INSPECT UNDERDRIVE PACK CLEARANCE
HINT:
(See page AX-262)
2. REMOVE UNDERDRIVE CLUTCH FLANGE NO.2 HOLE
SNAP RING
a) Using a screwdriver, remove the underdrive clutch
flange No.2 snap ring.
3. REMOVE UNDERDRIVE CLUTCH DISC NO.1
(a) Remove the flange, 4 discs and 4 plates from the
...
Vehicle Speed Signal Error (Test Mode DTC)
DTC C2191/91 Vehicle Speed Signal Error (Test Mode DTC)
DESCRIPTION
The tire pressure warning ECU receives a speed signal from the combination
meter. This DTC is stored
upon entering test mode, and cleared when a vehicle speed signal of 12 mph (20
km/h) is detected for 3
seconds or more. Thi ...