
DESCRIPTION
The purpose of this circuit is to prevent the engine from stalling while driving in lock-up condition when brakes are suddenly applied.
When the brake pedal is depressed, this switch sends a signals to the ECM. Then the ECM cancels the operation of the lock-up clutch while braking is in progress.

MONITOR DESCRIPTION
This DTC indicates that the stop light switch remains on. When the stop light switch remains ON during "stop and go" driving, the ECM interprets this as a fault in the stop light switch and the MIL comes on and the ECM stores the DTC. The vehicle must stop (less than 3 km/h (2 mph)) and go (30 km/h (19 mph) or more) 5 times for two driving cycles in order to detect a malfunction.
MONITOR STRATEGY

TYPICAL ENABLING CONDITIONS

TYPICAL MALFUNCTION THRESHOLDS

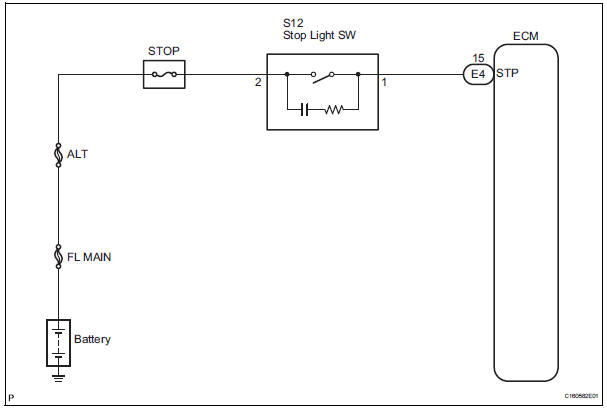
WIRING DIAGRAM

INSPECTION PROCEDURE
1 READ VALUE OF DATA LIST
HINT: Using the intelligent tester to read the DATA LIST allows the values or states of switches, sensors, actuators and other items to be read without removing any parts. This nonintrusive inspection can be very useful because intermittent conditions or signals may be discovered before parts or wiring is disturbed. Reading the DATA LIST information early in troubleshooting is one way to save diagnostic time.
(a) Warm up the engine.
(b) Turn the ignition switch off.
(c) Connect the OBD II scan tool or intelligent tester together with the CAN VIM (controller area network vehicle interface module) to the DLC3.
(d) Turn the ignition switch to the ON position.
(e) Turn on the tester.
(f) Select the item "DIAGNOSIS / ENHANCED OBD II / DATA LIST".
(g) According to the display on the tester, read the "DATA
LIST". 
| NOTICE: In the table below, the value listed under "Normal Condition" are reference values. Do not depend solely on these reference values when deciding whether apart is faulty or not. |
Result 

2 INSPECT STOP LIGHT SWITCH ASSEMBLY

(a) Remove the stop light switch assembly.
(b) Measure the resistance according to the value(s) in the table below.
Standard resistance


3 CHECK HARNESS AND CONNECTOR (STOP LIGHT SWITCH ASSEMBLY - ECM)

(a) Install the stop light switch assembly.
(b) Measure the voltage according to the value(s) in the table below when the brake pedal is depressed and released.
Standard voltage

REPLACE ECM
Turbine Speed Sensor Circuit No Signal
Torque Converter Clutch Solenoid Performance
(Shift Solenoid Valve DSL)Reassembly
1. INSTALL NO. 2 SEAT LEG SUB-ASSEMBLY
Install the No. 2 seat leg sub-assembly with the 3
bolts and nut.
Torque: 19 N*m (194 kgf*cm, 14 ft.*lbf)
NOTICE:
Tighten the bolts and nuts in the order shown in
the illustration.
Install the 3 clamps.
2. INSTALL NO. 2 SEAT ...
Power Window can be Operated After Ignition Switch is Turned OFF
Even if Operative Conditions are not Met
DESCRIPTION
The multiplex network body ECU controls power supplied to the power window
master switch and each
regulator switch continuously for 45 seconds after the ignition switch is turned
OFF unless the front doors
have been opened, so that the power window can be operated during this peri ...
Eject Error/ Elevator Error/ Clamp Error
DTC 63-45 Eject Error
DTC 63-51 Elevator Error
DTC 63-52 Clamp Error
DESCRIPTION
DTC No.
DTC Detection Condition
Trouble Area
63-45
Magazine cannot be ejected.
Radio and navigation assembly
63-51
Mechanical error occurs during elevator ...