DESCRIPTION
This is the power source for the tire pressure warning ECU.
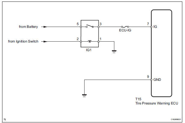
WIRING DIAGRAM

INSPECTION PROCEDURE
NOTICE: When replacing the tire pressure warning ECU, read the transmitter IDs stored in the old ECU using the intelligent tester and write them down before removal.
It is necessary to register an ID code after replacing the tire pressure warning valve and transmitter and/or the tire pressure warning ECU (See page TW-20).
1 INSPECT FUSE (ECU-IG)
(a) Remove the ECU-IG fuse from the instrument panel junction block.
(b) Measure the resistance of the fuse.
Standard resistance: Below 1 Ω

2 INSPECT IGNITION RELAY NO. 1

(a) Remove the IG1 relay from the instrument panel junction block.
(b) Measure the resistance according to the value(s) in the table below.
Standard resistance 

3 CHECK HARNESS AND CONNECTOR (ECU - BATTERY AND BODY GROUND)

(a) Disconnect the T15 ECU connector.
(b) Measure the voltage according to the value(s) in the table below.
Standard voltage 
(c) Measure the resistance according to the value(s) in the table below.
Standard resistance

PROCEED TO NEXT CIRCUIT INSPECTION SHOWN IN PROBLEM SYMPTOMS TABLE (See page TW-28)
Tire Pressure Warning Light Circuit
TC and CG Terminal CircuitRear Occupant Classification Sensor LH Circuit
Malfunction
DTC B1782 Rear Occupant Classification Sensor LH Circuit
Malfunction
DESCRIPTION
The rear occupant classification sensor LH circuit consists of the occupant
classification ECU and the rear
occupant classification sensor LH.
DTC B1782 is recorded when a malfunction is detected in the rear oc ...
Vehicle Speed Sensor Malfunction
DTC P0500 Vehicle Speed Sensor Malfunction
DTC P0503 Vehicle Speed Sensor "A" Intermittent / Erratic /
High
DESCRIPTION
The cruise control system uses the same vehicle speed signal that is sent to the
ECM for the SFI system.
If DTC P0500 is detected, perform the diagnosis using th ...
Short to GND in Front Passenger Side Squib
Circuit
DTC B0107/51 Short to GND in Front Passenger Side Squib
Circuit
DESCRIPTION
The front passenger side squib circuit consists of the center airbag sensor
assembly and the front
passenger airbag assembly.
The circuit instructs the SRS to deploy when deployment conditions are met.
DTC B0107/ ...