DESCRIPTION
This system has two indicator lights. One of the indicator lights is built into the fold seat switch. This indicator light receives power from the fold seat control ECU. It comes on or blinks when the system detects that an object is caught or when the seat operation conditions are not met.
The other indicator light is on the combination meter. This indicator light comes on when the reclining motor or fold seat control ECU is not initialized, any seat legs are released, or when the seatback is outside the reclining operation range.
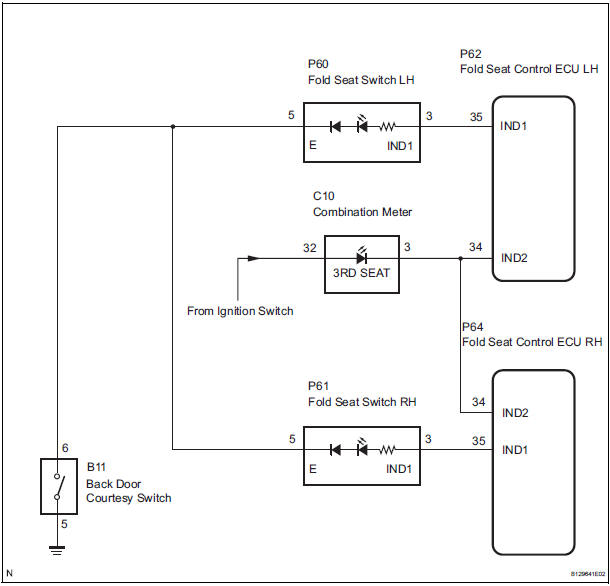
WIRING DIAGRAM

INSPECTION PROCEDURE
HINT:
1 INSPECT FOLD SEAT SWITCH

OK: Indicator light comes on.
2 CHECK HARNESS AND CONNECTOR (FOLD SEAT CONTROL ECU - FOLD SEAT SWITCH)

Standard resistance LH side

RH side

3 CHECK HARNESS AND CONNECTOR (FOLD SEAT SWITCH - BACK DOOR COURTESY SWITCH)

Standard resistance LH side

RH side

4 INSPECT BACK DOOR COURTESY SWITCH

Standard resistance

5 CHECK HARNESS AND CONNECTOR (BACK DOOR COURTESY SWITCH - BODY GROUND)

Standard resistance

PROCEED TO NEXT CIRCUIT INSPECTION SHOWN IN PROBLEM SYMPTOMS TABLE
6 CHECK HARNESS AND CONNECTOR (COMBINATION METER - BATTERY)

Standard voltage

7 CHECK HARNESS AND CONNECTOR (COMBINATION METER - FOLD SEAT CONTROL ECU)

Standard resistance LH side

RH side

8 INSPECT COMBINATION METER (3rd SEAT INDICATOR LIGHT)

OK: Indicator light comes on.
7 CHECK HARNESS AND CONNECTOR (COMBINATION METER - FOLD SEAT CONTROL ECU)

Standard resistance LH side

RH side

8 INSPECT COMBINATION METER (3rd SEAT INDICATOR LIGHT)

OK: Indicator light comes on.
PROCEED TO NEXT CIRCUIT INSPECTION SHOWN IN PROBLEM SYMPTOMS TABLE
Back Door Courtesy Switch Circuit
Power Source CircuitShort to B+ in Curtain Shield Squib RH Circuit
DTC B1163/82 Short to B+ in Curtain Shield Squib RH Circuit
DESCRIPTION
The curtain shield squib RH circuit consists of the center airbag sensor
assembly and the curtain shield
airbag assembly RH.
The circuit instructs the SRS to deploy when deployment conditions are met.
DTC B1163/82 is ...
Engine Coolant Temperature Circuit Range / Performance Problem
DESCRIPTION
Refer to DTC P0115 (See page ES-133).
MONITOR DESCRIPTION
The ECT sensor is used to monitor the ECT. The ECT sensor has a built-in
thermistor with a resistance
that varies according to the temperature of the engine coolant. When the ECT
becomes low, the
resistance of the ...
Short to GND in Rear Curtain Shield Squib RH
Circuit
DTC B1632/81 Short to GND in Rear Curtain Shield Squib RH
Circuit
DESCRIPTION
The rear curtain shield squib RH circuit consists of the center airbag sensor
assembly and the curtain
shield airbag assembly RH.
The circuit instructs the SRS to deploy when deployment conditions are met.
DTC ...