NOTICE:
|
HINT: If all of the following are met for a certain period of time during a few minute period immediately before the engine is stopped, the electric fans will continue to operate for 3 minutes after the engine is stopped. This is performed to ensure restartability and stabilize idle speed.
– The intelligent tester indicates a very high coolant temperature.
– The intelligent tester indicates a high outside air temperature.
– The vehicle has been driven under high load (driving on an uphill or equivalent).
The following sensors are used for this control:
– Coolant temperature sensor
– Outside air temperature sensor
– MAF sensor
– Vehicle speed sensors
PARTS LOCATION

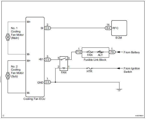
SYSTEM DIAGRAM

On-vehicle inspectionPassenger Airbag ON/OFF Indicator Circuit
Malfunction
DTC B1152/28 Passenger Airbag ON/OFF Indicator Circuit
Malfunction
DESCRIPTION
The passenger airbag ON/OFF indicator circuit consists of the center airbag
sensor assembly and
passenger airbag ON/OFF indicator.
This circuit indicates the operation condition of the front passenger airbag, ...
Rear Power Seat Switch Circuit
DESCRIPTION
When the power rear no. 2 seat switch is operated, a recline signal is sent
to the fold seat control ECU.
The ECU activates the reclining motor based on the signal from the power rear
no. 2 seat switch.
WIRING DIAGRAM
INSPECTION PROCEDURE
1 INSPECT FOLD SEAT CONTROL ECU
...
SFR Solenoid Circuit
DESCRIPTION
This solenoid goes on when signals are received from the ECU and controls the
pressure acting on the
wheel cylinders to control the braking force.
WIRING DIAGRAM
INSPECTION PROCEDURE
1 RECONFIRM DTC
HINT:
This code is detected when a problem is determined in the
bra ...