DESCRIPTION
If any of the following is detected, the ABS warning light remains on.
HINT: In some cases, the intelligent tester cannot be used when the skid control ECU is abnormal.
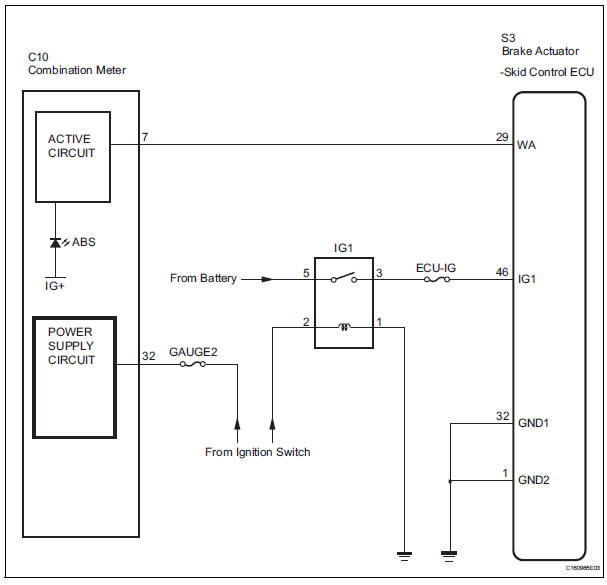
WIRING DIAGRAM

INSPECTION PROCEDURE
1 CHECK DTC
(a) Is DTC output for ABS?
Result 


2 CHECK IF SKID CONTROL ECU CONNECTOR IS SECURELY CONNECTED
(a) Check the ECU connector's connecting condition.
OK: The connector should be securely connected.


3 CHECK BATTERY
(a) Check the battery voltage.
Standard voltage: 11 to 14 V


4 INSPECT SKID CONTROL ECU (IG1 TERMINAL)
(a) WHEN USING INTELLIGENT TESTER: (1) Connect the intelligent tester to the DLC3.
(2) Start the engine.
(3) Select the DATA LIST mode on the intelligent tester.
ABS / VSC: 
(4) Read the voltage condition output from the ECU displayed on the intelligent tester.
OK: "Normal" is displayed.
(b) WHEN NOT USING INTELLIGENT TESTER:

(1) Disconnect the skid control ECU connector.
(2) Turn the ignition switch to the ON position.
(3) Measure the voltage according to the value(s) in the table below.
Standard voltage 


5 CHECK ABS WARNING LIGHT
(a) WHEN USING INTELLIGENT TESTER: (1) Connect the intelligent tester to the DLC3 and start the engine.
(2) Select the item "ABS WARN LIGHT" in the ACTIVE TEST and operate the ABS warning light on the intelligent tester.
(3) Check that "ON" and "OFF" of the ABS warning light can be shown on the combination meter by the intelligent tester.

(b) WHEN NOT USING INTELLIGENT TESTER: (1) Turn the ignition switch off and disconnect the connector from the skid control ECU.
(2) Ground the terminal WA of the skid control ECU.
(3) Turn the ignition switch to the ON position.
(4) Check that the ABS warning light goes off.


REPLACE BRAKE ACTUATOR ASSEMBLY
6 CHECK HARNESS AND CONNECTOR (SKID CONTROL ECU - BODY GROUND)
(a) Disconnect the skid control ECU connector.

(b) Measure the resistance according to the value(s) in the table below.
Standard resistance 
NOTICE: When replacing brake actuator assembly, perform zero point calibration (See page BC-70).


REPLACE BRAKE ACTUATOR ASSEMBLY
Steering Angle Sensor Zero Point Malfunction
ABS Warning Light does not Come ONSeat Position Airbag Sensor Circuit Malfunction
DTC B1153/25 Seat Position Airbag Sensor Circuit Malfunction
DESCRIPTION
The seat position airbag sensor circuit consists of the center airbag sensor
assembly and the seat
position airbag sensor.
DTC B1153/25 is recorded when a malfunction is detected in the seat position
airbag sensor cir ...
Reassembly
1. INSTALL PARKING BRAKE SWITCH ASSEMBLY
(a) Install the parking brake switch to the parking brake
pedal with the screw.
2. INSTALL PARKING BRAKE CABLE ASSEMBLY NO.1
(a) Connect the parking brake cable No. 1 to the
parking brake cable equalizer.
(b) Install the parking brake cable No. 1 with ...
Engine Coolant Temperature / Intake Air Temperature Correlation
DESCRIPTION
The ECM calculates the difference between the readings of the coolant
temperature sensor and intake air
temperature sensor. If the difference is greater than 20°C (68°F), the ECM will
judge this as a malfunction
and will set this DTC.
HINT:
Waiting is required t ...