DTC P0571 Brake Switch "A" Circuit
DESCRIPTION
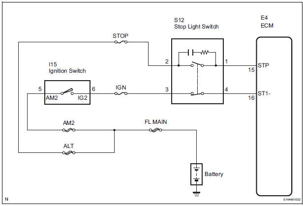
When the brake pedal is depressed, the stop light switch sends a signal to the ECM. When the ECM receives this signal, it cancels the cruise control. The fail-safe function operates to enable normal driving even if there is a malfunction in the stop light signal circuit. The cancellation condition occurs when voltage is applied to terminal STP. When the brake is applied, voltage is normally applied to terminal STP of the ECM through the STOP fuse and the stop light switch, and the ECM turns the cruise control off.
|
DTC No. |
DTC Detection Condition |
Trouble Area |
|
P0571 |
Voltage of STP terminal and that of ST1- terminal of ECM are less than 1 V for 0.5 sec. or more. |
|
WIRING DIAGRAM

INSPECTION PROCEDURE
1 READ VALUE OF INTELLIGENT TESTER
ECM (Cruise control):

OK: When the brake pedal is operated, the display changes as shown above.
REPLACE ECM
2 CHECK HARNESS AND CONNECTOR (STOP LIGHT SWITCH - BATTERY)

Standard voltage

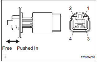
3 INSPECT STOP LIGHT SWITCH

Standard resistance

4 CHECK ECM

Standard voltage

REPLACE ECM
Vehicle Speed Sensor Malfunction
Input Signal Circuit MalfunctionShort to GND in Side Squib RH Circuit
DTC B0112/41 Short to GND in Side Squib RH Circuit
DESCRIPTION
The side squib RH circuit consists of the center airbag sensor assembly and
the front seat side airbag
assembly RH.
The circuit instructs the SRS to deploy when deployment conditions are met.
DTC B0112/41 is recorded when a sh ...
Inspection
1. INSPECT NO. 1 VALVE ROCKER ARM SUBASSEMBLY
(a) Turn the roller by hand to check that it turns
smoothly.
HINT:
If the roller does not turn smoothly, replace the valve
rocker arm sub-assembly.
2. INSPECT VALVE LASH ADJUSTER ASSEMBLY
NOTICE:
Keep the lash adjuster free of dirt ...
Air Mix Damper Control Servo Motor Circuit (Passenger Side)
DESCRIPTION
The air mix control servo motor (air mix damper servo sub-assembly) is
controlled by the A/C amplifier.
The air mix control servo motor moves the air mix damper by rotating (normal,
reverse) with electrical
power from the A/C amplifier.
This adjusts the mix ratio of the air t ...