DTC P0351 Ignition Coil "A" Primary / Secondary Circuit
DTC P0352 Ignition Coil "B" Primary / Secondary Circuit
DTC P0353 Ignition Coil "C" Primary / Secondary Circuit
DTC P0354 Ignition Coil "D" Primary / Secondary Circuit
DTC P0355 Ignition Coil "E" Primary / Secondary Circuit
DTC P0356 Ignition Coil "F" Primary / Secondary Circuit
HINT:
DESCRIPTION
A Direct Ignition System (DIS) is used on this vehicle.
The DIS is a 1-cylinder ignition system in which each cylinder is ignited by one ignition coil and one spark plug is connected to the end of each secondary wiring. High-voltage is generated in the secondary wiring and then applied directly to each spark plug. The sparks of the spark plugs pass from the center electrodes to the ground electrodes.
The ECM determines the ignition timing and transmits the ignition (IGT) signals to each cylinder. Using the IGT signal, the ECM turns the power transistor inside the igniter on and off. The power transistor, in turn, switches on and off the current to the primary coil. When the current to the primary coil is cut off, highvoltage is generated in the secondary coil. This voltage is applied to the spark plugs, causing them to spark inside the cylinders. As the ECM cuts the current to the primary coil off, the igniter sends back an ignition confirmation (IGF) signal to the ECM, for each cylinder ignition.

|
DTC No. |
DTC Detection Condition |
Trouble Area |
|
P0351 |
No IGF signal to ECM while engine is running (1 trip detection logic) |
|
Reference: Inspection using an oscilloscope

While cranking or idling, check the waveform between terminals IGT (1 to 6) and E1, and IGF1 and E1 of the ECM connector

MONITOR DESCRIPTION

If the ECM does not receive any IGF signals despite transmitting the IGT signal, it interprets this as a fault in the igniter and sets a DTC.
If the malfunction is not repaired successfully, a DTC is set 1 second after the engine is next started.
MONITOR STRATEGY

TYPICAL ENABLING CONDITIONS


TYPICAL MALFUNCTION THRESHOLDS

COMPONENT OPERATING RANGE

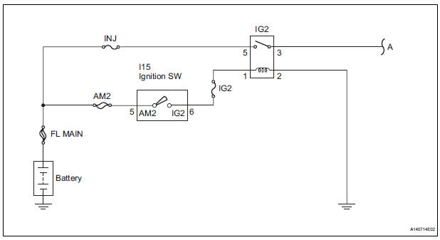
WIRING DIAGRAM


INSPECTION PROCEDURE
HINT: Read freeze frame data using the intelligent tester. The ECM records vehicle and driving condition information as freeze frame data the moment a DTC is stored. When troubleshooting, freeze frame data can be helpful in determining whether the vehicle was running or stopped, whether the engine was warmed up or not, whether the air-fuel ratio was lean or rich, as well as other data recorded at the time of a malfunction.
1 CHECK FOR SPARKS AND CHECK SPARK PLUG OF MISFIRING CYLINDER
2 CHECK HARNESS AND CONNECTOR (IGNITION COIL ASSEMBLY - ECM (IGF1 SIGNAL TERMINAL))

Standard resistance: Check for open

Check for short

3 INSPECT ECM (IGF1 VOLTAGE)

Standard voltage

NG REPLACE ECM
REPLACE IGNITION COIL ASSEMBLY
4 CHECK HARNESS AND CONNECTOR (IGNITION COIL ASSEMBLY - ECM (IGT SIGNAL TERMINAL))

Standard resistance : Check for open

Check for short

NG REPAIR OR REPLACE HARNESS OR CONNECTOR (IGNITION COIL ASSEMBLY - ECM)
OK
5 INSPECT ECM (IGT1, IGT2, IGT3, IGT4, IGT5 OR IGT6 VOLTAGE)

Standard voltage

NG REPLACE ECM
OK
6 INSPECT ECM (IGT1, IGT2, IGT3, IGT4, IGT5 OR IGT6 VOLTAGE)

Standard voltage

NG REPLACE ECM
OK
7 INSPECT IGNITION COIL ASSEMBLY (POWER SOURCE)

Standard resistance: Check for open

Standard voltage

NG Go to step 8
OK
REPLACE IGNITION COIL ASSEMBLY
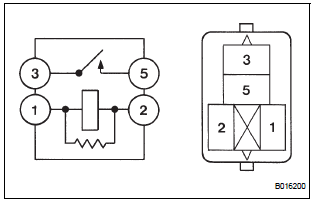
8 INSPECT RELAY (IG2 RELAY)

Standard resistance

NG REPLACE RELAY (IG2 RELAY)
OK
REPAIR OR REPLACE HARNESS OR CONNECTOR (IGNITION COIL ASSEMBLY - IGNITION SWITCH)
Camshaft Position Sensor "A" Circuit
Camshaft Position SensorShort to B+ in Rear Curtain Shield Squib RH
Circuit
DTC B1633/82 Short to B+ in Rear Curtain Shield Squib RH
Circuit
DESCRIPTION
The rear curtain shield squib RH circuit consists of the center airbag sensor
assembly and the curtain
shield airbag assembly RH.
The circuit instructs the SRS to deploy when deployment conditions are met.
DTC B ...
Removal
1. Remove rear wheel
2. Remove exhaust pipe assembly
Hint:
(see page ex-8)
3. Remove propeller with center bearing
shaft assembly
Hint:
(see page pr-3)
4. REMOVE REAR DIFFERENTIAL FILLER PLUG
(A) using a hexagon wrench (10 mm), remove the filler
plug and gasket.
5. Remove rear differentia ...
Front passenger occupant
classification system
Your vehicle is equipped with a front passenger occupant classification
system. This system detects the conditions of the front
passenger seat and activates or deactivates the devices for the
front passenger.
SRS warning light
Seat belt reminder light
“AIR BAG OFF” indicator light ...