DTC P0136 Oxygen Sensor Circuit Malfunction (Bank 1 Sensor 2)
DTC P0137 Oxygen Sensor Circuit Low Voltage (Bank 1 Sensor 2)
DTC P0138 Oxygen Sensor Circuit High Voltage (Bank 1 Sensor 2)
DTC P0156 Oxygen Sensor Circuit Malfunction (Bank 2 Sensor 2)
DTC P0157 Oxygen Sensor Circuit Low Voltage (Bank 2 Sensor 2)
DTC P0158 Oxygen Sensor Circuit High Voltage (Bank 2 Sensor 2)
HINT: Sensor 2 refers to the sensor mounted behind the Three-Way Catalytic Converter (TWC) and located far from the engine assembly.
DESCRIPTION
A three-way catalytic converter (TWC) is used in order to convert the carbon monoxide (CO), hydro carbon (HC), and nitrogen oxides (HOx) into less harmful substances. To allow the TWC to function effectively, it is necessary to keep the air-fuel ratio of the engine near the stoichiometric air-fuel ratio. For helping the ECM to deliver accurate air-fuel ratio control, a Heated Oxygen (HO2) sensor becomes used.
The HO2 sensor is located behind the TWC, and detects the oxygen concentration in the exhaust gas.
Since the sensor is integrated with the heater that heats the sensing portion, it is possible to detect the oxygen concentration even when the intake air volume is low (the exhaust gas temperature is low).
When the air-fuel ratio becomes lean, the oxygen concentration in the exhaust gas becomes rich. The HO2 sensor informs the ECM that the post-TWC air-fuel ratio is lean (low voltage, i.e. less than 0.45 V).
Conversely, when the air-fuel ratio is richer than the stoichiometric air-fuel level, the oxygen concentration in the exhaust gas becomes lean. The HO2 sensor informs the ECM that the post-TWC air-fuel ratio is rich (high voltage, i.e. more than 0.45 V). The HO2 sensor has the property of changing its output voltage drastically when the air-fuel ratio is close to the stoichiometric level.
The ECM uses the supplementary information from the HO2 sensor to determine whether the air-fuel ratio after the TWC is rich or lean, and adjusts the fuel injection time accordingly. Thus, if the HO2 sensor is working improperly due to internal malfunctions, the ECM is unable to compensate for deviations in the primary air-fuel ratio control.

|
DTC No. |
DTC Detection Condition |
Trouble Area |
| P0136 P0156 |
|
|
| P0137 P0157 |
|
|
| P0138 P0158 |
|
|
MONITOR DESCRIPTION
Active Air-Fuel Ratio Control
The ECM usually performs air-fuel ratio feedback control so that the Air-Fuel Ratio (A/F) sensor output indicates a near stoichiometric air-fuel level. This vehicle includes active air-fuel ratio control in addition to regular air-fuel ratio control. The ECM performs active air-fuel ratio control to detect any deterioration in the Three-Way Catalytic Converter (TWC) and Heated Oxygen (HO2) sensor malfunctions (refer to the diagram below).
Active air-fuel ratio control is performed for approximately 15 to 20 seconds while driving with a warm engine. During active air-fuel ratio control, the air-fuel ratio is forcibly regulated to become lean or rich by the ECM.
If the ECM detects a malfunction, one of the following DTCs is set: DTC P0136 or P0156 (abnormal voltage output), P0137 or P0157 (open circuit) or P0138 or P0158 (short circuit).
Abnormal Voltage Output of HO2 Sensor (DTCs P0136 and P0156)
While the ECM is performing active air-fuel ratio control, the air-fuel ratio is forcibly regulated to become rich or lean. If the sensor is not functioning properly, the voltage output variation is small. For example, when the HO2 sensor voltage does not decrease to less than 0.21 V or does not increase to more than 0.59 V during active air-fuel ratio control, the ECM determines that the sensor voltage output is abnormal and sets DTCs P0136 and P0156.

Open or Short in Heated Oxygen (HO2) Sensor Circuit (DTCs P0137 and P0157 or P0138 and P0158)
During active air-fuel ratio control, the ECM calculates the Oxygen Storage Capacity (OSC)* of the Three- Way Catalytic Converter (TWC) by forcibly regulating the air-fuel ratio to become rich or lean.
If the HO2 sensor has an open or short, or the voltage output of the sensor noticeably decreases, the OSC indicates an extraordinarily high value. Even if the ECM attempts to continue regulating the air-fuel ratio to become rich or lean, the HO2 sensor output does not change.
While performing active air-fuel ratio control, when the target air-fuel ratio is rich and the HO2 sensor voltage output is 0.21 V or less (lean), the ECM interprets this as an abnormally low sensor output voltage and sets DTC P0137 or P0157. When the target air-fuel ratio is lean and the voltage output is 0.59 V or more (rich) during active air-fuel ratio control, the ECM determines that the sensor voltage output is abnormally high, and sets DTC P0138 or P0158.
HINT: DTC P0138 or P0158 is also set if the HO2 sensor voltage output is more than 1.2 V for 30 seconds or more.
*: The TWC has the capability to store oxygen. The OSC and the emission purification capacity of the TWC are mutually related. The ECM determines whether the catalyst has deteriorated, based on the calculated OSC value.

High or Low Impedance of Heated Oxygen (HO2) Sensor (DTCs P0136 and P0156 or P0137 and P0157)
During normal air-fuel ratio feedback control, there are small variations in the exhaust gas oxygen concentration. In order to continuously monitor the slight variation of the HO2 sensor signal while the engine is running, the impedance* of the sensor is measured by the ECM. The ECM determines that there is a malfunction in the sensor when the measured impedance deviates from the standard range.
*: The effective resistance in an alternating current electrical circuit.

HINT:
MONITOR STRATEGY

TYPICAL ENABLING CONDITIONS
All:

Heated Oxygen Sensor Output Voltage (Output Voltage, High Voltage and Low Voltage):

Heated Oxygen Sensor Impedance (Low):

Heated Oxygen Sensor Impedance (High):

Heated Oxygen Sensor Output Voltage (Extremely High):

TYPICAL MALFUNCTION THRESHOLDS
Heated Oxygen Sensor Output Voltage (Output voltage):

Heated Oxygen Sensor Output Voltage (Low output voltage):


Heated Oxygen Sensor Output Voltage (High output voltage):

Heated Oxygen Sensor Impedance (Low):

Heated Oxygen Sensor Impedance (High):

Heated Oxygen Sensor Impedance (Extremely High):

COMPONENT OPERATING RANGE

MONITOR RESULT
Refer to CHECKING MONITOR STATUS
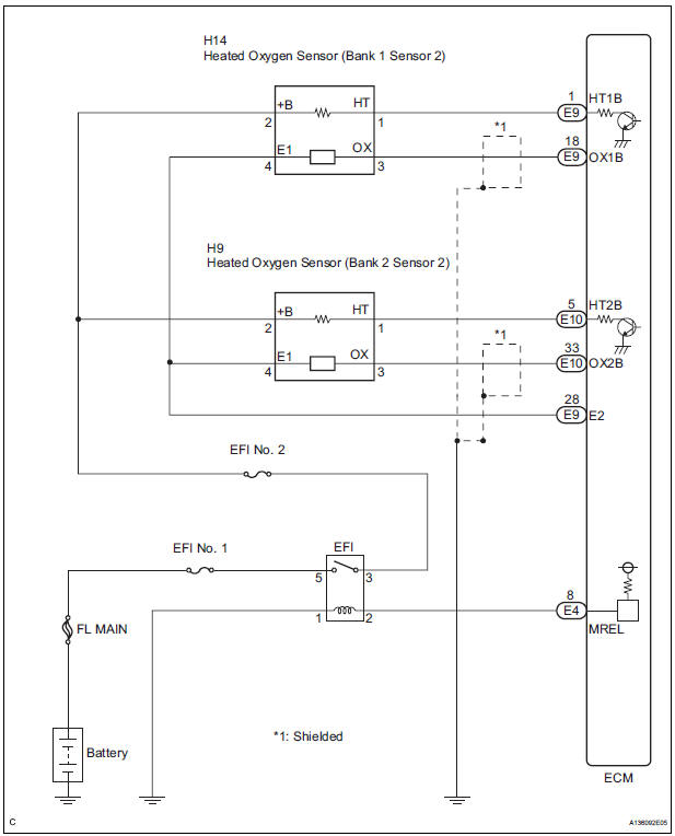
WIRING DIAGRAM

CONFIRMATION DRIVING PATTERN
HINT:


HINT: If O2S EVAL does not change to COMPL, and any pending DTCs fail to set, extend the driving time.
INSPECTION PROCEDURE
HINT: For use of the intelligent tester only: Malfunctioning areas can be identified by performing the A/F CONTROL function provided in the ACTIVE TEST. The A/F CONTROL function can help to determine whether the Air-Fuel Ratio (A/F) sensor, Heated Oxygen (HO2) sensor and other potential trouble areas are malfunctioning.
The following instructions describe how to conduct the A/F CONTROL operation using the intelligent tester.
HINT:
Standard voltage

NOTICE: The Air-Fuel Ratio (A/F) sensor has an output delay of a few seconds and the Heated Oxygen (HO2) sensor has a maximum output delay of approximately 20 seconds.


HINT:
1 READ DTC OUTPUT
Result

2 READ VALUE OF INTELLIGENT TESTER (OUTPUT VOLTAGE OF HEATED OXYGEN SENSOR)
Result

3 CHECK HARNESS AND CONNECTOR (CHECK FOR SHORT)

Standard resistance

REPLACE ECM
4 INSPECT HEATED OXYGEN SENSOR (CHECK FOR SHORT)

Standard resistance: Bank 1

Bank 2

Result

REPAIR OR REPLACE HARNESS OR CONNECTOR (HEATED OXYGEN SENSOR - ECM)
5 CHECK AIR FUEL RATIO SENSOR
HINT: This A/F sensor test is to check the A/F sensor current during the fuel-cut. When the sensor is normal, the sensor current will indicate below 3 mA in this test.
Perform this three times.

Standard: Less than 3.0 mA
NOTICE: Do not turn the engine switch Off during this step because the test results will be lost.
REPLACE AIR FUEL RATIO SENSOR
6 READ VALUE USING INTELLIGENT TESTER (OUTPUT VOLTAGE OF HEATED OXYGEN SENSOR)
HINT: Quickly accelerate the engine to 4000 rpm 3 times using the accelerator pedal.
Standard voltage : Fluctuates between 0.4 V or less and 0.5 V or more.
7 PERFORM CONFIRMATION DRIVING PATTERN
8 CHECK WHETHER DTC OUTPUT RECURS (DTC P0136 OR P0156)
Result

9 REPLACE HEATED OXYGEN SENSOR
10 PERFORM CONFIRMATION DRIVING PATTERN
11 CHECK WHETHER DTC OUTPUT RECURS (DTC P0136 OR P0156)
Result

12 PERFORM ACTIVE TEST BY INTELLIGENT TESTER (INJECTION VOLUME)
HINT:
Result

HINT: A normal HO2 sensor voltage (O2S B1S2 or O2S B2S2) reacts in accordance with increases and decreases in fuel injection volumes. When the A/F sensor voltage remains at either less or more than 3.3 V despite the HO2 sensor indicating a normal reaction, the A/F sensor is malfunctioning.

Result

CHECK AND REPLACE EXTREMELY RICH OR LEAN ACTUAL AIR FUEL RATIO (INJECTOR, FUEL PRESSURE, GAS LEAKAGE FROM EXHAUST SYSTEM)
13 INSPECT FOR EXHAUST GAS LEAK
OK: No gas leakage.
14 INSPECT HEATED OXYGEN SENSOR (HEATER RESISTANCE)

Standard resistance: Bank 1

Bank 2

Result

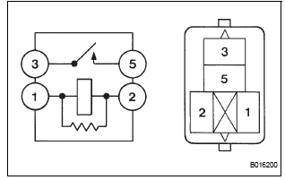
15 INSPECT RELAY (EFI RELAY)

Standard resistance

16 CHECK HARNESS AND CONNECTOR (HEATED OXYGEN SENSOR - ECM)

Standard voltage

Standard resistance: Check for open

Check for short


Result

REPAIR OR REPLACE HARNESS OR CONNECTOR (HEATED OXYGEN SENSOR - ECM)
Coolant Thermostat (Coolant Temperature
Below Thermostat Regulating Temperature)
System Too Lean/ System Too RichOn-vehicle inspection
1. INSPECT SEAT POSITION SENSOR (VEHICLE NOT
INVOLVED IN COLLISION)
Perform a diagnostic system check.
2. INSPECT SEAT POSITION SENSOR (VEHICLE
INVOLVED IN COLLISION)
Perform a diagnostic system check.
Even if the airbag was not deployed, check if there
is any dama ...
Removal
1. DRAIN POWER STEERING FLUID
2. REMOVE FRONT WHEEL RH
3. REMOVE FRONT FENDER APRON SEAL RH (See
page EM-26)
4. REMOVE FAN AND GENERATOR V BELT (See page
EM-6)
5. DISCONNECT NO. 1 FLUID RESERVOIR TO PUMP HOSE
(a) Slide the clip and disconnect the No. 1 fluid
reservoir to pump hose from t ...
Center Airbag Sensor Assembly Communication
Circuit Malfunction
DTC B1790 Center Airbag Sensor Assembly Communication
Circuit Malfunction
DESCRIPTION
The center airbag sensor assembly communication circuit consists of the
occupant classification ECU and
the center airbag sensor assembly.
DTC B1790 is recorded when a malfunction is detected in the center ...