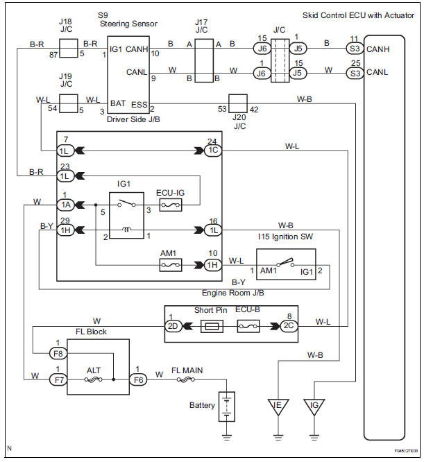
DTC C1231/31 Steering Angle Sensor Circuit Malfunction
DESCRIPTION
The steering angle sensor signal is sent to the skid control ECU through the CAN communication system.
When there is a malfunction in the communication, it will be detected by the
diagnosis function.
WIRING DIAGRAM

INSPECTION PROCEDURE
HINT:
1 INSPECT STEERING ANGLE SENSOR

(a) Remove the steering wheel and the column lower cover.
(b) Disconnect the steering angle sensor connector.
(c) Turn the ignition switch to the ON position.
(d) Measure the voltage according to the value(s) in the table below.
Standard voltage 
(e) Measure the voltage according to the value(s) in the table below.
Standard voltage 


REPLACE STEERING ANGLE SENSOR
SM Solenoid Circuit
Stuck in Deceleration SensorProblem symptoms table
HINT:
Use the table below to help determine the cause of the
problem symptom. The potential causes of the symptoms are
listed in order of probability in the "Suspected Area" column
of the table. Check each symptom by checking the suspected
areas in the order they are listed. Replace p ...
Rear Air Mix Damper Control Servo Motor Circuit
DESCRIPTION
The rear air mix control servo motor (water valve servo motor) is controlled
by the A/C amplifier.
The rear air mix control servo motor moves the air mix damper by rotating
(normal, reverse) with electrical
power from the A/C amplifier.
WIRING DIAGRAM
INSPECTION PROCEDURE
...
Insufficient Coolant Temperature for Closed
Loop Fuel Control
DTC P0125 Insufficient Coolant Temperature for Closed
Loop Fuel Control
DESCRIPTION
Refer to DTC P0115
DTC No.
DTC Detection Condition
Trouble Area
P0125
Engine coolant temperature (ECT) does not reach
closed-loop enabling temperature for 20 minutes (t ...