DESCRIPTION
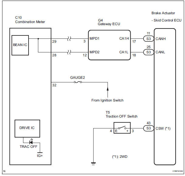
The skid control ECU is connected to the combination meter via CAN and multiplex communications.
When the traction OFF switch is turned on, the TRAC OFF indicator light will come on (for 2WD model).
WIRING DIAGRAM

INSPECTION PROCEDURE
NOTICE: When replacing the brake actuator assembly, perform zero point calibration (See page BC-70).
1 CHECK CAN COMMUNICATION SYSTEM
(a) Check if the CAN communication system DTC is output (See page CA-17).
Result 


2 CHECK MULTIPLEX COMMUNICATION SYSTEM
(a) Check if the multiplex communication system DTC is output (See page MP-14).
Result 


3 CHECK IF SKID CONTROL ECU CONNECTOR IS SECURELY CONNECTED
(a) Check if the skid control ECU connector is securely connected.
OK: The connector is securely connected.


4 CHECK BATTERY
(a) Check the battery voltage.
Standard voltage: 11 to 14 V


5 INSPECT SKID CONTROL ECU (CSW TERMINAL)

(a) Disconnect the skid control ECU connector.
(b) Measure the resistance according to the value(s) in the table below.
Standard resistance 


6 INSPECT COMBINATION METER ASSEMBLY
(a) Reconnect the skid control ECU connector.
(b) Perform Active Test of the combination meter (meter CPU) using the intelligent tester (See page ME-19).
OK: The TRAC OFF indicator light turns on or off in accordance with the intelligent tester.
HINT: If troubleshooting has been carried out according to the Problem Symptoms Table, refer back to the table and proceed to the next step before replacing the part (See page BC-79).

REPLACE BRAKE ACTUATOR ASSEMBLY
7 INSPECT TRACTION OFF SWITCH

(a) Disconnect the traction OFF switch connector.
(b) Measure the resistance according to the value(s) in the table below.
Standard resistance 


8 CHECK HARNESS AND CONNECTOR (SKID CONTROL ECU - TRACTION OFF SWITCH)

(a) Measure the resistance according to the value(s) in the table below.
Standard resistance 
HINT: If troubleshooting has been carried out according to the Problem Symptoms Table, refer back to the table and proceed to the next step (See page BC-79).

REPLACE BRAKE ACTUATOR ASSEMBLY
Brake Warning Light Remains ON
TRAC OFF Indicator Light does not Come ONInstallation
1. INSTALL ROOF DRIP SIDE FINISH MOULDING
When exchanging the clips
Remove the tape that remains on the mounting
surface of the vehicle body and then clean the
surface with white gasoline.
Using a heat light, heat up the clip installation
surfaces of the vehicle body and moulding.
...
Front Occupant Classification Sensor RH Circuit
Malfunction
DTC B1781 Front Occupant Classification Sensor RH Circuit
Malfunction
DESCRIPTION
The front occupant classification sensor RH circuit consists of the occupant
classification ECU and the
front occupant classification sensor RH.
DTC B1781 is recorded when a malfunction is detected in the fron ...
Reassembly
1. INSTALL REAR DISC
(a) Aligning the matchmarks, install the rear disc.
HINT:
Select the installation position where the disc has
the minimum runout.
2. INSPECT DISC RUNOUT
(a) Temporarily fasten the disc with the hub nuts.
Torque: 103 N*m (1,050 kgf*cm, 76 ft.*lbf)
(b) Using a di ...