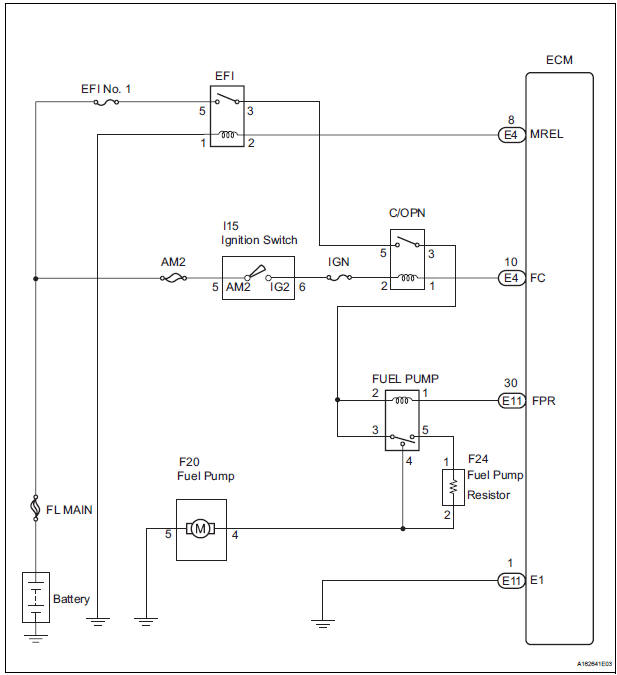
DTC P0230 Fuel Pump Primary Circuit
DESCRIPTION
This causes current to flow through the fuel pump resistor to the fuel pump. The fuel pump then operates at low speed. The FUEL PUMP relay is turned OFF while the engine is cranking or operating at high load. The fuel pump then operates at normal speed.
|
DTC No. |
DTC Detection Condition |
Trouble Area |
|
P0230 |
Open or short in FUEL PUMP relay circuit (1 trip detection logic) |
|
WIRING DIAGRAM

This troubleshooting procedure is based on the premise that the engine is started. If the engine is not started, proceed to the problem symptoms table.
INSPECTION PROCEDURE
1 PERFORM ACTIVE TEST BY INTELLIGENT TESTER
OK: Operating noise can be heard from the relay.
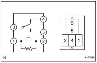
2 INSPECT RELAY (FUEL PUMP RELAY)

Standard resistance

3 CHECK HARNESS AND CONNECTOR (FUEL PUMP RELAY - ECM)

Standard resistance

REPLACE ECM
System Too Lean/ System Too Rich
Random / Multiple Cylinder Misfire Detected/ Cylinder Misfire DetectedVSC Warning Light Remains ON
DESCRIPTION
The skid control ECU is connected to the combination meter via CAN and
multiplex communications.
If the skid control ECU stores DTCs to shut down TRAC and VSC operation, the VSC
warning light comes
on in the combination meter.
WIRING DIAGRAM
INSPECTION PROCEDURE
NOTICE:
...
On-vehicle inspection
1. CONNECT INTELLIGENT TESTER
(a) Connect the intelligent tester to the DLC3.
(b) Start the engine and run at idle.
(c) Select the ACTIVE TEST mode on the intelligent
tester.
HINT:
Please refer to the intelligent tester operator's
manual for further details.
2. INSPECT ACTUATOR MOTOR ...
Front Clearance Sonar Sensor RH Circuit
DESCRIPTION
An ultrasonic sensor consists of a sensor portion that transmits and receives
ultrasonic waves and a preamplifier
that amplifies them. The ultrasonic sensor outputs the ultrasonic waves and
sends the reveiced
signals to the clearance warning ECU.
WIRING DIAGRAM
INSPECTION PR ...