DESCRIPTION
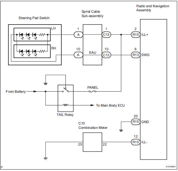
Power is supplied to the radio and navigation assembly and steering pad switch illumination when the light control switch is in the TAIL or HEAD position.
WIRING DIAGRAM

INSPECTION PROCEDURE
NOTICE: The vehicle is equipped with an SRS (Supplemental Restraint System) such as the airbags. Before servicing (including removal or installation of parts), be sure to read the precautionary notice for the Supplemental Restraint System
1 CHECK ILLUMINATION
Result

2 CHECK HARNESS AND CONNECTOR (BATTERY - SPIRAL CABLE SUB-ASSEMBLY)

Standard voltage

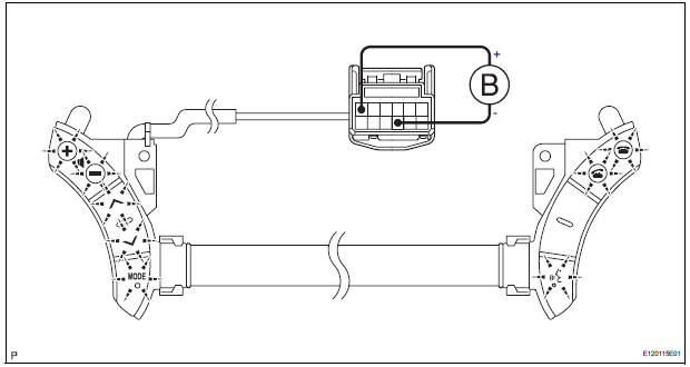
3 CHECK STEERING PAD SWITCH ASSEMBLY


4 INSPECT SPIRAL CABLE SUB-ASSEMBLY

Standard resistance

NOTICE: The spiral cable is an important part of the SRS airbag system. Incorrect removal or installation of the spiral cable may prevent the airbag from deploying. Be sure to read the page shown in the brackets
5 CHECK HARNESS AND CONNECTOR (SPIRAL CABLE SUB-ASSEMBLY - RADIO AND NAVIGATION ASSEMBLY)

Standard resistance

REPLACE RADIO AND NAVIGATION ASSEMBLY
6 INSPECT STEERING PAD SWITCH CABLE

Standard resistance

REPLACE STEERING PAD SWITCH RH
7 CHECK HARNESS AND CONNECTOR (BATTERY - RADIO AND NAVIGATION ASSEMBLY)

Standard voltage

8 CHECK HARNESS AND CONNECTOR (RADIO AND NAVIGATION ASSEMBLY - COMBINATION METER)

Standard voltage

PROCEED TO NEXT CIRCUIT INSPECTION SHOWN IN PROBLEM SYMPTOMS TABLE
Steering Pad Switch Circuit
Parking Brake Switch CircuitPower slide door warning buzzer
INSPECTION
1. INSPECT POWER SLIDE DOOR WARNING BUZZER LH
Check the resistance of the buzzer.
Resistance
If the result is not as specified, replace the buzzer.
NOTICE:
The circuit that causes the buzzer to sound is
built into the slide door ECU, not around the
buzzer.
Direct ...
Television Display Power Source Circuit
DESCRIPTION
This is the power source circuit to operate the television display assembly.
WIRING DIAGRAM
INSPECTION PROCEDURE
1 INSPECT TELEVISION DISPLAY ASSEMBLY
Disconnect the connector from the television display
assembly.
Measure the resistance according to the value(s) ...
Rear Occupant Classification Sensor LH Collision
Detection
DTC B1787 Rear Occupant Classification Sensor LH Collision
Detection
DESCRIPTION
DTC B1787 is output when the occupant classification ECU receives a collision
detection signal sent by
the rear occupant classification sensor LH if an accident occurs.
DTC B1787 is also output when the front s ...