DTC P0327 Knock Sensor 1 Circuit Low Input (Bank 1 or Single Sensor)
DTC P0328 Knock Sensor 1 Circuit High Input (Bank 1 or Single Sensor)
DTC P0332 Knock Sensor 2 Circuit Low Input (Bank 2)
DTC P0333 Knock Sensor 2 Circuit High Input (Bank 2)
DESCRIPTION
A flat type knock sensor (non-resonant type) has a structure that can detect vibrations over a wide band of frequencies: between approximately 6 kHz and 15 kHz.
Knock sensors are fitted onto the engine block to detect engine knocking.
The knock sensor contains a piezoelectric element which generates a voltage when the engine block vibrates due to knocking. Any occurrence of engine knocking can be suppressed by delaying the ignition timing.
|
DTC No. |
DTC Detection Condition |
Trouble Area |
| P0327 P0332 |
Output voltage of knock sensor 1 or 2 is less than 0.5 V (1 trip detection logic) |
|
| P0328 P0333 |
Output voltage of knock sensor 1 or 2 is more than 4.5 V (1 trip detection logic) |
|
HINT: When any of DTCs P0327, P0328, P0332 and P0333 are set, the ECM enters fail-safe mode. During failsafe mode, the ignition timing is delayed to its maximum retardation. Fail-safe mode continues until the ignition switch is turned off.
Reference: Inspection using an oscilloscope

The correct waveform is as shown.

MONITOR DESCRIPTION
The knock sensor, located on the cylinder block, detects spark knock. When a spark knock occurs, the piezoelectric element of the sensor vibrates. When the ECM detects a voltage in this frequency range, it retards the ignition timing to suppress the spark knock.
The ECM also senses background engine noise with the knock sensor and uses this noise to check for faults in the sensor. If the knock sensor signal level is too low for more than 10 seconds, or if the knock sensor output voltage is outside the normal range, the ECM interprets this as a fault in the knock sensor and sets a DTC.
MONITOR STRATEGY

TYPICAL ENABLING CONDITIONS

TYPICAL MALFUNCTION THRESHOLDS
Knock Sensor Range Check (Low voltage) P0327 and P0332:

Knock Sensor Range Check (High voltage) P0328 and P0333:

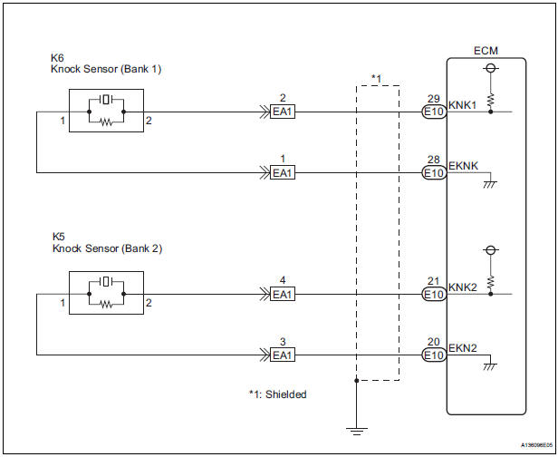
WIRING DIAGRAM

INSPECTION PROCEDURE
HINT:
1 READ VALUE OF DTC OUTPUT (CHECK KNOCK SENSOR CIRCUIT)


Result

2 CHECK HARNESS OR CONNECTOR (EA1 CONNECTOR - ECM)

Standard resistance: Check for open

Check for short

3 INSPECT ECM

Standard voltage

NOTICE: Fault may be intermittent. Check the wire harness and connectors carefully and retest.
CHECK FOR INTERMITTENT PROBLEMS
4 INSPECT KNOCK SENSOR

Standard resistance

5 CHECK HARNESS AND CONNECTOR (EA1 CONNECTOR - KNOCK SENSOR)

HINT:
Standard resistance: Check for open

Check for short

REPLACE KNOCK SENSOR
Random / Multiple Cylinder Misfire Detected/ Cylinder Misfire Detected
Crankshaft Position Sensor "A" CircuitInstallation
1. INSTALL BLOWER ASSEMBLY
(a) Install the blower assembly.
(b) Install the bolt, the 2 screws and the nut.
Torque: Bolt A
9.8 N*m (100 kgf*cm, 87 in.*lbf)
(c) Install the 2 clamps and 2 nuts and wire harness.
2. INSTALL INSTRUMENT PANEL SUB-ASSEMBLY WITH PASSENGER AIRBAG ASSEMBLY
H ...
Short to B+ in Front Pretensioner Squib LH Circuit
DTC B0138/72 Short to B+ in Front Pretensioner Squib LH Circuit
DESCRIPTION
The front pretensioner squib LH circuit consists of the center airbag sensor
assembly and the front seat
outer belt assembly LH.
This circuit instructs the SRS to deploy when deployment conditions are met.
DTC B01 ...
Stop Light Switch Circuit Malfunction
DTC P0571 Stop Light Switch Circuit Malfunction
DESCRIPTION
The ECM receives the brake demand signal from the distance control ECU and
transmits it to the skid
control ECU (brake actuator assembly).
The skid control ECU (brake actuator assembly) receives a signal from the ECM
and operates ...