
DESCRIPTION
The ABS motor relay supplies power to the ABS pump motor. While the ABS & TRAC & VSC are activated, the ECU switches the ABS motor relay ON and operates the ABS pump motor.

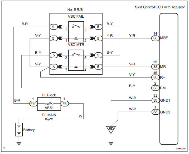
WIRING DIAGRAM

INSPECTION PROCEDURE
1 PERFORM ACTIVE TEST USING INTELLIGENT TESTER (ABS MOTOR RELAY)
(a) Connect the intelligent tester to the DLC3.
(b) Start the engine.
(c) Select the ACTIVE TEST mode on the intelligent tester.
ABS / VSC: 
(d) Check the operation sound of the ABS motor individually when operating it with the intelligent tester.
OK: Operation sound of the ABS motor should be heard.


REPLACE BRAKE ACTUATOR ASSEMBLY
2 INSPECT NO. 5 RELAY BLOCK (POWER SOURCE TERMINAL)

(a) Remove the VSC MTR relay from the No. 5 R/B.
(b) Turn the ignition switch to the ON position.
(c) Measure the voltage according to the value(s) in the table below.
Standard voltage 


3 INSPECT ABS MOTOR RELAY (VSC MTR)

(a) Measure the resistance according to the value(s) in the table below.
Standard resistance 
(b) Apply battery positive voltage between terminals 1 and 2.
(c) Measure the resistance according to the value(s) in the table below.
Standard resistance 


4 CHECK HARNESS AND CONNECTOR (ABS MOTOR RELAY - SKID CONTROL ECU)
(a) Check for open or short circuit in harness and connector between the ABS motor relay and skid control ECU.


5 RECONFIRM DTC
(a) Clear the DTCs.
(b) Drive the vehicle at a speed of 6 km/h (4 mph) or more.
(c) Check if the same DTCs are recorded (See page BC- 82).
Result
HINT:


REPLACE BRAKE ACTUATOR ASSEMBLY
6 INSPECT ABS 1 FUSE
(a) Remove the ABS 1 fuse from the FL block.
(b) Measure the resistance according to the value(s) in the table below.
Standard resistance 


7 INSPECT ABS MOTOR RELAY (VSC FAIL)

(a) Measure the resistance according to the value(s) in the table below.
Standard resistance 
(b) Apply battery positive voltage between terminals 1 and 2.
(c) Measure the resistance according to the value(s) in the table below.
Standard resistance 


REPAIR OR REPLACE HARNESS OR CONNECTOR
REPAIR OR REPLACE HARNESS OR CONNECTOR
SFR Solenoid Circuit
Open or Short Circuit in ABS Solenoid Relay CircuitRemoval and installation of engine intake parts
REMOVAL AND INSTALLATION OF ENGINE INTAKE PARTS
(a) If any metal particles enter inlet system parts, this
may damage the engine.
(b) When removing and installing inlet system parts,
cover the openings of the removed parts and engine
openings. Use gummed tape or other suitable
materials ...
Open in Occupant Classification ECU Battery
Positive Line
DTC B1794 Open in Occupant Classification ECU Battery
Positive Line
DESCRIPTION
This circuit consists of the occupant classification ECU and the power source
circuit (battery, fuse, wire
harness).
DTC B1794 is recorded when a malfunction is detected in the occupant
classification ECU or t ...
Short in Curtain Shield Squib RH Circuit
DTC B1160/83 Short in Curtain Shield Squib RH Circuit
DESCRIPTION
The curtain shield squib RH circuit consists of the center airbag sensor
assembly and the curtain shield
airbag assembly RH.
The circuit instructs the SRS to deploy when deployment conditions are met.
DTC B1160/83 is record ...