DESCRIPTION
The skid control ECU is connected to the combination meter via CAN and multiplex communications.
The SLIP indicator blinks during VSC and/or TRAC operation.
When the system fails, the SLIP indicator comes on to warn the driver.
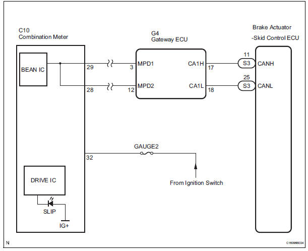
WIRING DIAGRAM

INSPECTION PROCEDURE
NOTICE: When replacing the brake actuator assembly, perform zero point calibration (See page BC-70).
1 CHECK CAN COMMUNICATION SYSTEM
(a) Check if the CAN communication system DTC is output (See page CA-17).
Result 


2 CHECK MULTIPLEX COMMUNICATION SYSTEM
(a) Check if the multiplex communication system DTC is output (See page MP-14).
Result 


3 CHECK IF SKID CONTROL ECU CONNECTOR IS SECURELY CONNECTED
(a) Check if the skid control ECU connector is securely connected.
OK: The connector is securely connected.


4 CHECK BATTERY
(a) Check the battery voltage.
Standard voltage: 11 to 14 V


5 INSPECT COMBINATION METER ASSEMBLY
(a) Perform Active Test of the combination meter (meter CPU) using the intelligent tester (See page ME-19).
OK: The SLIP indicator light turns on or off in accordance with the intelligent tester.
HINT: If troubleshooting has been carried out according to the Problem Symptoms Table, refer back to the table and proceed to the next step before replacing the part (See page BC-79).


REPLACE BRAKE ACTUATOR ASSEMBLY
TRAC OFF Indicator Light does not Come ON
Slip Indicator Light does not Come ONDisplay Signal Circuit between Video Terminal and Television Display
DESCRIPTION
This is the display signal circuit from the video terminal to the television
display assembly.
WIRING DIAGRAM
INSPECTION PROCEDURE
1 CHECK HARNESS AND CONNECTOR (TELEVISION DISPLAY ASSEMBLY - VIDEO
TERMINAL)
Disconnect the connectors from the video terminal and
tele ...
Opening and closing
Front moon roof
Vehicles without a rear moon
roof
Vehicles with a rear moon roof
Opens the moon roof*
The moon roof will stop at the tilt up position once.
To tilt down, press the opposite side of the switch.
Press the switch again to open.
Closes the moon roof*
...
Pressure Control Solenoid "B" Performance (Shift
Solenoid Valve SL2)
SYSTEM DESCRIPTION
The ECM uses signals from the vehicle speed sensor to detect the actual gear
position (1st, 2nd, 3rd, 4th
or 5th gear).
Then the ECM compares the actual gear with the shift schedule in the ECM memory
to detect mechanical
problems of the shift solenoid valves, valve b ...