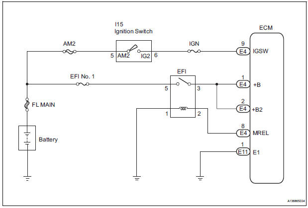
DESCRIPTION
When the ignition switch is turned to the ON position, the battery voltage is applied to terminal IGSW of the ECM. The ECM MREL output signal causes a current to flow to the coil, closing the contacts of the EFI relay and supplying power to terminal +B of the ECM.
If the ignition switch is turned off, the ECM holds the EFI relay ON for a maximum of 2 seconds to allow for the initial setting of the throttle valve.
WIRING DIAGRAM

INSPECTION PROCEDURE
1 INSPECT ECM (+B VOLTAGE)

(a) Turn the ignition switch to the ON position.
(b) Measure the voltage according to the value(s) in the table below.
Standard voltage 

2 CHECK HARNESS AND CONNECTOR (ECM - BODY GROUND)

(a) Disconnect the E11 ECM connector.
(b) Measure the resistance according to the value(s) in the table below.
Standard resistance: 
(c) Reconnect the ECM connector.

3 INSPECT ECM (IGSW VOLTAGE)

(a) Turn the ignition switch to the ON position.
(b) Measure the voltage according to the value(s) in the table below
Standard voltage 

4 CHECK FUSE (IGN FUSE)

(a) Remove the IGN fuse from the driver side junction block.
(b) Measure the IGN fuse resistance.
Standard resistance: Below 1 Ω
(c) Reinstall the IGN fuse.

5 CHECK HARNESS AND CONNECTOR (IGNITION SWITCH - ECM)

(a) Disconnect the E4 ECM connector.
(b) Disconnect the I15 ignition switch connector.
(c) Measure the resistance according to the value(s) in the table below.
Standard resistance: 
(d) Reconnect the ECM connector.
(e) Reconnect the ignition switch connector.

6 INSPECT IGNITION SWITCH ASSEMBLY
(a) Inspect the ignition or starter switch assembly (See page ST-16).

7 CHECK FUSE (AM2 FUSE)

(a) Remove the AM2 fuse from the engine room junction block.
(b) Measure the resistance according to the value(s) in the table below.
Standard resistance: Below 1 Ω
(c) Reinstall the AM2 fuse

REPAIR OR REPLACE HARNESS OR CONNECTOR (IGNITION SWITCH - BATTERY)
8 INSPECT ECM (MREL VOLTAGE)

(a) Turn the ignition switch to the ON position.
(b) Measure the voltage according to the value(s) in the table below.
Standard voltage 

9 CHECK FUSE (EFI NO.1 FUSE)

(a) Remove the EFI No. 1 fuse from the engine room junction block.
(b) Measure the EFI No. 1 fuse resistance.
Standard resistance: Below 1 Ω
(c) Reinstall the EFI No. 1 fuse.

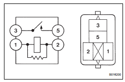
10 INSPECT RELAY (EFI RELAY)

(a) Remove the EFI relay from the engine room junction block.
(b) Measure the EFI relay resistance.
Standard resistance 
(c) Reinstall the EFI relay.

11 CHECK HARNESS AND CONNECTOR (EFI RELAY - ECM)

(a) Check the harness and connector between the EFI relay and ECM.
(1) Remove the EFI relay from the engine room junction block.
(2) Disconnect the E4 ECM connector.
(3) Measure the resistance according to the value(s) in the table below.
Standard resistance: 

12 CHECK HARNESS AND CONNECTOR (EFI RELAY - ECM)

(a) Remove the EFI relay from the engine room junction block.
(b) Disconnect the E4 ECM connector.
(c) Measure the resistance according to the value(s) in the table below.
Standard resistance: 
(d) Reinstall the EFI relay.
(e) Reconnect the ECM connector.

13 CHECK HARNESS AND CONNECTOR (EFI RELAY - BODY GROUND)

(a) Check the harness and connector between the EFI relay and body ground.
(1) Measure the resistance according to the value(s) in the table below.
Standard resistance : 
(2) Reinstall the EFI relay.
(3) Reconnect the ECM connector.

REPAIR OR REPLACE HARNESS OR CONNECTOR (EFI RELAY - BATTERY)
EVAP System
VC Output CircuitVehicle lift and support locations
1. NOTICE ABOUT VEHICLE CONDITION WHEN
JACKING UP VEHICLE
(a) The vehicle must be unloaded before jacking up/
lifting up the vehicle. Never jack up/lift up a heavily
loaded vehicle.
(b) When removing heavy parts such as the engine and
transmission, the center of gravity of the vehicle
may s ...
Throttle Actuator Control Motor Current Range
/ Performance
DTC P2118 Throttle Actuator Control Motor Current Range
/ Performance
DESCRIPTION
The ETCS (Electronic Throttle Control System) has a dedicated power supply
circuit. The voltage (+BM)
is monitored and when it is low (less than 4 V), the ECM determines that there
is a malfunction in the
ETCS ...
Short to B+ in Front Pretensioner Squib LH Circuit
DTC B0138/72 Short to B+ in Front Pretensioner Squib LH Circuit
DESCRIPTION
The front pretensioner squib LH circuit consists of the center airbag sensor
assembly and the front seat
outer belt assembly LH.
This circuit instructs the SRS to deploy when deployment conditions are met.
DTC B01 ...