
HINT:
DESCRIPTION
The A/F sensor generates a voltage* that corresponds to the actual air-fuel ratio. This sensor voltage is used to provide the ECM with feedback so that it can control the air-fuel ratio. The ECM determines the deviation from the stoichiometric air-fuel ratio level, and regulates the fuel injection time. If the A/F sensor malfunctions, the ECM is unable to control the air-fuel ratio accurately.
The A/F sensor is the planar type and is integrated with the heater, which heats the solid electrolyte (zirconia element). This heater is controlled by the ECM. When the intake air volume is low (the exhaust gas temperature is low), a current flows into the heater to heat the sensor, in order to facilitate accurate oxygen concentration detection. In addition, the sensor and heater portions are narrower than the conventional type. The heat generated by the heater is conducted to the solid electrolyte through the alumina, therefore the sensor activation is accelerated.
A three-way catalytic converter (TWC) is used in order to convert the carbon monoxide (CO), hydro carbon (HC), and nitrogen oxides (HOx) into less harmful substances. To allow the TWC to function effectively, it is necessary to keep the air-fuel ratio of the engine near the stoichiometric air-fuel ratio.
*: Value changes inside the ECM. Since the A/F sensor is the current output element, a current is converted to a voltage inside the ECM. Any measurements taken at the A/F sensor or ECM connectors will show a constant voltage.


HINT:
MONITOR DESCRIPTION
Sensor voltage detection monitor
Under the air-fuel ratio feedback control, if the A/F sensor voltage output indicates rich or lean for a certain period of time, the ECM determines that there is a malfunction in the A/F sensor. The ECM illuminates the MIL and sets a DTC.
Example: If the A/F sensor voltage output is less than 2.8 V (very rich condition) for 10 seconds, despite the HO2 sensor voltage output being less than 0.6 V, the ECM sets DTC P2196. Alternatively, if the A/F sensor voltage output is more than 3.8 V (very lean condition) for 10 seconds, despite the HO2 sensor voltage output being 0.15 V or more, DTC P2195 is set.
Sensor current detection monitor
A rich air-fuel mixture causes a low A/F sensor current, and a lean air-fuel mixture causes a high A/F sensor current. Therefore, the sensor output becomes low during acceleration, and it becomes high during deceleration with the throttle valve fully closed. The ECM monitors the A/F sensor current during fuel-cut and detects any abnormal current values.
If the A/F sensor output is 3.6 mA or more for more than 3 seconds of cumulative time, the ECM interprets this as a malfunction in the A/F sensor and sets DTC P2195 (high-side stuck). If the A/F sensor output is 1.0 mA or less for more than 3 seconds of cumulative time, the ECM sets DTC P2196 (low-side stuck).

MONITOR STRATEGY

TYPICAL ENABLING CONDITIONS


TYPICAL MALFUNCTION THRESHOLDS

MONITOR RESULT
Refer to CHECKING MONITOR STATUS (See page ES-19).
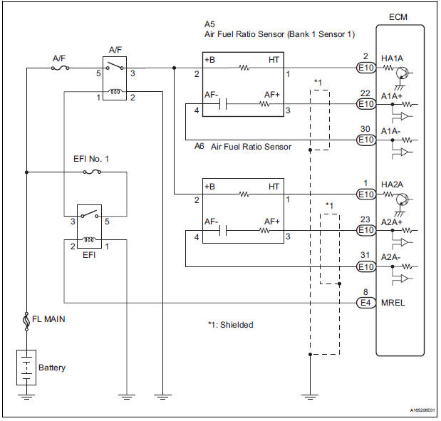
WIRING DIAGRAM

CONFIRMATION DRIVING PATTERN
This confirmation driving pattern is used in steps 4, 7, 17, and 21 of the following diagnostic troubleshooting procedure when using the intelligent tester.

1. Connect the intelligent tester to the DLC3.
2. Turn the ignition switch to the ON position.
3. Turn the tester on.
4. Clear the DTCs (See page ES-39).
5. Start the engine, and warm it up until the ECT reaches 70°C (158°F) or higher (Procedure "A").
6. Select the following menu items on the tester to check the fuel-cut status: DIAGNOSIS / ENHANCED OBD II / DATA LIST / USER DATA / FC IDLE.
7. Drive the vehicle at between 38 mph (60 km/h) and 75 mph (120 km/h) for at least 10 minutes (Procedure "B").
8. Change the transmission to the 2nd gear (Procedure "C").
9. Drive the vehicle at a proper vehicle speed to perform fuel-cut operation (refer to the following HINT) (Procedure "D").
HINT:
Fuel-cut is performed when the following conditions are met:
10. Accelerate the vehicle to 40 mph (64 km/h) or more by depressing the accelerator pedal for at least 10 seconds (Procedure "E").
11. Soon after performing procedure "J" on the previous page, release the accelerator pedal for at least 4 seconds without depressing the brake pedal, in order to execute fuel-cut control (Procedure "F").
12. Allow the vehicle to decelerate until the vehicle speed declines to less than 6 mph (10 km/h).
13. Repeat procedures from "H" through "K" in this section at least 3 times per driving cycle.
HINT:
Completion of all A/F sensor monitors is required to change the value in TEST RESULT
| CAUTION: Strictly observe posted speed limits, traffic laws, and road conditions when performing these driving patterns. |
INSPECTION PROCEDURE
HINT:
Malfunctioning areas can be identified by performing the A/F CONTROL function provided in the ACTIVE TEST. The A/F CONTROL function can help to determine whether the Air-Fuel Ratio (A/F) sensor, Heated Oxygen (HO2) sensor and other potential trouble areas are malfunctioning.
The following instructions describe how to conduct the A/F CONTROL operation using an intelligent tester.
(a) Connect the intelligent tester to the DLC3.
(b) Start the engine and turn the tester on.
(c) Warm up the engine at an engine speed of 2500 rpm for approximately 90 seconds.
(d) Select the following menu items on the tester: DIAGNOSIS / ENHANCED OBD II / ACTIVE TEST / A/ F CONTROL.
(e) Perform the A/F CONTROL operation with the engine in an idling condition (press the RIGHT or LEFT button to change the fuel injection volume).
(f) Monitor the voltage outputs of the A/F and HO2 sensors (AFS B1S1 and O2S B1S2 or AFS B2S1 and O2S B2S2) displayed on the tester.
HINT:
Standard voltage 
| NOTICE: The Air-Fuel Ratio (A/F) sensor has an output delay of a few seconds and the Heated Oxygen (HO2) sensor has a maximum output delay of approximately 20 seconds. |

HINT:
1 CHECK ANY OTHER DTCS OUTPUT (IN ADDITION TO P2195, P2196, P2197 OR P2198)
(a) Connect the intelligent tester to the DLC3.
(b) Turn the ignition switch to the ON position.
(c) Turn the tester on.
(d) Select the following menu items: DIAGNOSIS / ENHANCED OBD II / DTC INFO / CURRENT CODES.
(e) Read the DTCs.
Result 
HINT:
If any DTCs other than P2195, P2196, P2197 or P2198 are output, troubleshoot those DTCs first.

2 READ VALUE OF INTELLIGENT TESTER (TEST VALUE OF A/F SENSOR)
(a) Connect the intelligent tester to the DLC3.
(b) Turn the ignition switch to the ON position and turn the tester on.
(c) Clear the DTCs (See page ES-39).
(d) Allow the vehicle to drive in accordance with the driving pattern described in the CONFIRMATION DRIVING PATTERN.
(e) Select the following menu items on the tester: DIAGNOSIS / ENHANCED OBD II / MONITOR INFO / MONITOR STATUS.
(f) Check that the status of O2S MON is COMPL.
If the status is still INCMPL, drive the vehicle according to the driving pattern again.
HINT:
(g) Select the following menu items: DIAGNOSIS / ENHANCED OBD II / MONITOR INFO / TEST RESULT / RANGE B1S1, then press the ENTER button.
(h) Check the test value of the A/F sensor output current during fuel-cut.
Result 

3 READ VALUE OF INTELLIGENT TESTER (OUTPUT VOLTAGE OF A/F SENSOR)
(a) Connect the intelligent tester to the DLC3.
(b) Start the engine.
(c) Turn the tester on.
(d) Warm up the Air-Fuel Ratio (A/F) sensor at an engine speed of 2500 rpm for 90 seconds.
(e) Select the following menu items on the tester: DIAGNOSIS / ENHANCED OBD II / SNAPSHOT / MANUAL SNAPSHOT / USER DATA / AFS B1S1 or AFS B2S1 and ENGINE SPD.
(f) Check the A/F sensor voltage 3 times, when the engine is in each of the following conditions:
(1) While idling (check for at least 30 seconds) (Step (1)) (2) At an engine speed of approximately 2500 rpm (without any sudden changes in engine speed) (Step (2)) (3) Raise the engine speed to 4000 rpm and then quickly release the accelerator pedal so that the throttle valve is fully closed (Step (3)).
Standard voltage 
HINT:
For more information, see the diagrams below.

HINT:

4 PERFORM CONFIRMATION DRIVING PATTERN
5 CHECK WHETHER DTC OUTPUT RECURS (DTC P2195, P2196, P2197 OR P2198)
(a) Read DTCs using the intelligent tester.
(b) Select the following menu items: DIAGNOSIS / ENHANCED OBD II / DTC INFO / PENDING CODES.
Result 

6 REPLACE AIR FUEL RATIO SENSOR
(a) Replace the air fuel ratio sensor (for 2WD model (See page EC-19) or 4WD model (See page EC-26)).
7 PERFORM CONFIRMATION DRIVING PATTERN

8 CHECK WHETHER DTC OUTPUT RECURS (DTC P2195, P2196, P2197 OR P2198)
(a) Read the DTCs using the intelligent tester.
(b) Select the following menu items: DIAGNOSIS / ENHANCED OBD II / DTC INFO / PENDING CODES.
Result 

9 CONFIRM WHETHER VEHICLE HAS RUN OUT OF FUEL IN PAST
(a) Has the vehicle run out of fuel in the past?.

DTC CAUSED BY RUNNING OUT OF FUEL
10 INSPECT AIR FUEL RATIO SENSOR (HEATER RESISTANCE)

(a) Disconnect the A5 or A6 A/F sensor connector.
(b) Measure the resistance according to the value(s) in the table below.
Standard resistance: 
(c) Reconnect the A/F sensor connector.
Result 

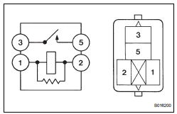
11 INSPECT RELAY (A/F RELAY)

(a) Remove the A/F relay from No. 6 engine room relay block.
(b) Measure the resistance according to the value(s) in the table below.
Standard resistance 
(c) Reinstall the A/F relay.

12 CHECK HARNESS AND CONNECTOR (A/F SENSOR - ECM)

(a) Disconnect the A5 or A6 A/F sensor connector.
(b) Turn the ignition switch to the ON position.
(c) Measure the voltage according to the value(s) in the table below.
Standard voltage 
(d) Turn the ignition switch off.
(e) Disconnect the E10 ECM connector.
(f) Measure the resistance according to the value(s) in the table below.
Standard resistance : 
(g) Reconnect the ECM connector.
(h) Reconnect the A/F sensor connector.


13 CHECK INTAKE SYSTEM
(a) Check the intake system for vacuum leakage.
OK: No leakage from intake system.

14 CHECK FUEL PRESSURE (HIGH PRESSURE SIDE AND LOW PRESSURE SIDE)
(a) Check the fuel pressure (See page FU-7).

15 INSPECT FUEL INJECTOR ASSEMBLY
(a) Check the injector injection (whether fuel volume is high or low, and whether injection pattern is poor) (See page FU-16).

16 REPLACE AIR FUEL RATIO SENSOR
(a) Replace the air fuel ratio sensor (for 2WD model (See page EC-19) or 4WD model (See page EC-26)).

17 PERFORM CONFIRMATION DRIVING PATTERN

18 CHECK WHETHER DTC OUTPUT RECURS (DTC P2195, P2196, P2197 OR P2198)
(a) Read the DTCs using the intelligent tester.
(b) Select the following menu items: DIAGNOSIS / ENHANCED OBD II / DTC INFO / PENDING CODES.
Result 

19 CONFIRM WHETHER VEHICLE HAS RUN OUT OF FUEL IN PAST
(a) Has the vehicle run out of fuel in the past?.

DTC CAUSED BY RUNNING OUT OF FUEL
20 REPLACE AIR FUEL RATIO SENSOR
(a) Replace the air fuel ratio sensor (for 2WD model (See page EC-19) or 4WD model (See page EC-26)).
21 PERFORM CONFIRMATION DRIVING PATTERN

22 CHECK WHETHER DTC OUTPUT RECURS (DTC P2195, P2196, P2197 OR P2198)
(a) Connect the intelligent tester to the DLC3.
(b) Turn the ignition switch to the ON position and turn the tester on.
(c) Read the DTCs using the intelligent tester.
(d) Select the following menu items: DIAGNOSIS / ENHANCED OBD II / DTC INFO / PENDING CODES.
Result 

END
Throttle / Pedal Position Sensor / Switch "D" Circuit Range / Performance
Oxygen (A/F) Sensor Pumping Current CircuitECM Power Source Circuit
DESCRIPTION
When the ignition switch is turned to the ON position, the battery voltage is
applied to terminal IGSW of
the ECM. The ECM MREL output signal causes a current to flow to the coil,
closing the contacts of the EFI
relay and supplying power to terminal +B of the ECM.
If the igniti ...
ABS Warning Light Remains ON
DESCRIPTION
If any of the following is detected, the ABS warning light remains on.
The skid control ECU connectors are disconnected from the skid control
ECU.
There is a malfunction in the skid control ECU internal circuit.
There is an open in the harness between the combination meter an ...
Perform signal check
HINT:
When entering signal check mode, the tire pressure
warning ECU sets all the signal check DTCs first.
After completing signal check for each inspection
item, the DTCs for systems that are determined to be
normal by the tire pressure warning ECU will be
erased.
The DTCs f ...